Product Summary
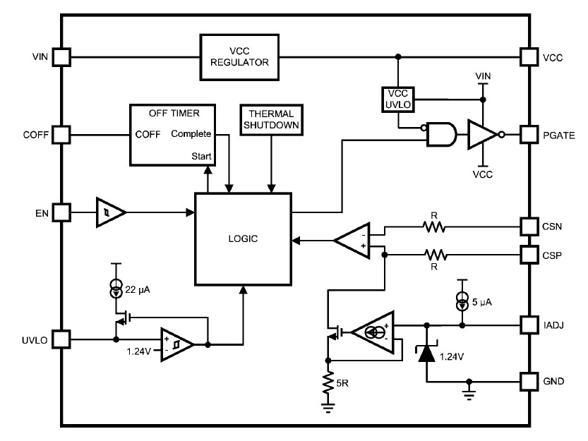
The LM3409HVMY is a P-channel MosFET (PFET) controller for step-down (buck) current regulators. They offer wide input voltage range, high-side differential current sense with low adjustable threshold voltage, fast output enable/disable function and a thermally enhanced eMSOP-10 package. Applications are (1)LED Driver; (2)Constant Current Source; (3)Automotive Lighting; (4)General Illumination; (5)Industrial Lighting.
Parametrics
LM3409HVMY absolute maximum ratings: (1)VIN, EN, UVLO to GND: -0.3V to 45V; (2)VIN to VCC, PGATE: -0.3V to 7V; (3)VIN to PGATE: -2.8V for 100ns; (4)VIN to CSP, CSN: -0.3V to 0.3V; (5)COFF to GND: -0.3V to 4V; (6)COFF current: ±1 mA continuous; (7)IADJ Current : ±5 mA continuous; (8)Junction Temperature: 150°C; (9)Storage Temp. Range: -65°C to 125°C.
Features
LM3409HVMY features: (1)VIN Range: 6V to 75V; (2)Differential, High-side Current Sense; (3)Cycle-by-Cycle Current Limit; (4)No Control Loop Compensation Required; (5)10,000:1 PWM Dimming Range; (6)250:1 Analog Dimming Range; (7)Supports All-Ceramic Output Capacitors and Capacitorless Outputs; (8)Low Power Shutdown; (9)Thermal Shutdown Protection; (10)Thermally Enhanced eMSOP-10 Package.
Diagrams

| Image | Part No | Mfg | Description | ![]() |
Pricing (USD) |
Quantity | ||||||||||||
|---|---|---|---|---|---|---|---|---|---|---|---|---|---|---|---|---|---|---|
![]() |
![]() LM3409HVMY/NOPB |
![]() National Semiconductor (TI) |
![]() LED Lighting Drivers PFET BUCK CONTROLLER |
![]() Data Sheet |
![]()
|
|
||||||||||||
![]() |
![]() LM3409HVMYX/NOPB |
![]() National Semiconductor (TI) |
![]() LED Lighting Drivers |
![]() Data Sheet |
![]()
|
|
||||||||||||
(Hong Kong)









