Product Summary
The MP1080EF is an operational amplifier provides a cost effective solution in many industrial applications. The MP1080EF offers outstanding performance that rivals much more expensive hybrid components yet has a footprint of only 4 sq in. The MP1080EF has many optional features such as four-wire current limit sensing and external compensation. The 300 kHz power bandwidth and 10 amp output of the MP108 makes it a good choice for piezo transducer drive applications. The applications of the MP1080EF include inkjet printer head drive, piezo transducer drive, industrial instrumentation, reflectometers, ultra-sound transducer drive.
Parametrics
MP1080EF absolute maximum ratings: (1)Supply voltage, +VS to -VS: 200V; (2)Supply voltage, +VB: +VS + 15V; (3)Supply voltage, -VB: -VS - 15V; (4)Output current, peak: 12A, within SOA; (5)Power dissipation, internal, DC: 100W; (6)Input voltage: +VB to -VB; (7)Temperature, pin solder, 10s: 225℃; (8)Temperature, junction2: 150℃; (9)Temperature range, storage: -40 to 105℃; (10)Operating temperature, case: -40 to 85℃.
Features
MP1080EF features: (1)Low cost; (2)High voltage - 200 VOLTS; (3)High output current - 10 Amps; (4)100 Watt dissipation capability; (5)300kHz power bandwidth.
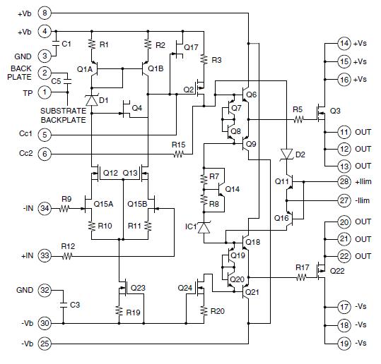
Diagrams

(Hong Kong)






