Product Summary
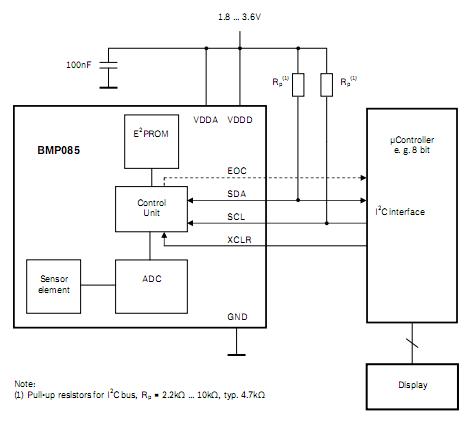
The BMP085 is a digital pressure sensor. It is based on piezo-resistive technology for EMC robustness, high accuracy and linearity as well as long term stability. The applications of the BMP085 are enhancement of GPS navigation, in- and out-door navigration, leisure and sports, weather forecast, vertical velocity indication.
Parametrics
BMP085 absolute maximum ratings: (1)storage temperature:-40 to +85℃; (2)supply voltage:-0.3 to +4.25V; (3)ESD rating:±2kV; (4)overpressure:10000hPa.
Features
BMP085 features: (1)temperature measurement included; (2)I2C interface; (3)fully calibrated; (4)pb-free, halogen-free and ROhs compliant; (5)MSL1.
Diagrams

| Image | Part No | Mfg | Description | ![]() |
Pricing (USD) |
Quantity | ||||||||||||||||
|---|---|---|---|---|---|---|---|---|---|---|---|---|---|---|---|---|---|---|---|---|---|---|
![]() BMP085-SHUTL |
![]() |
![]() BMP085 SHUTTLE BOARD FOR DEV KIT |
![]() Data Sheet |
![]()
|
|
|||||||||||||||||
![]() BMP085 |
![]() |
![]() DIGITAL BAROMETRIC PRESSURE SNSR |
![]() Data Sheet |
![]()
|
|
|||||||||||||||||
(Hong Kong)








