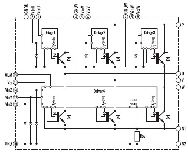
Product Summary
The 6MBP15RHA060 is an Intelligent Power Module.
Parametrics
6MBP15RHA060 absolute maximum ratings: (1)DC Bus Voltage VDC: 0 to 450V; (2)DC Bus Voltage (surge) VDC(Surge): 0 to 500V; (3)DC Bus Voltage (short operating) VSC: 400V; (4)Collector-Emitter Voltage VCES: 0 to 600V; (5)Inverter Continuous IC: 15A; (6)Collector 1ms ICP: 30 A; (7)Current Duty=44.1% -IC: 15A; (8)Collector Power Dissipation One Transistor PC: 40 W; (9)Voltage of Power Supply for Driver VCC: -0.3 to 20 V; (10)Input Signal Current IIN: 1 mA; (11)Alarm Signal Voltage VALM: 0 to VCC V; (12)Alarm Signal Current IALM: 15 mA; (13)Junction Temperature TJ: 150℃; (14)Operating Temperature TOP: -20 to 100℃; (15)Storage Temperature Tstg: -40 to 125℃.
Features
6MBP15RHA060 features: (1)Collector Current At Off Signal Input ICES VCE=600V, Input Terminal Open: 1.0 mA; (2)Collector-Emitter Saturation Voltage VCE(Sat) IC=15A: 2.7 V; (3)Forward Voltage of FWD VF -IC=15A: 3.5 V.
Diagrams

(Hong Kong)






