Product Summary
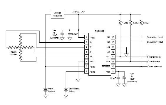
The TSC2003IPWR is an I2c touch screen controller. The TSC2003IPWR is a 4-wire resistive touch screen controller. It also features direct measurement of two batteries, two auxiliary analog inputs, temperature measurement, and touch pressure measurement. The TSC2003IPWR has an on-chip 2.5V reference that can be utilized for the auxiliary inputs, battery monitors, and temperature- measurement modes. The reference can also be powered down when not used to conserve power. The internal reference will operate down to 2.7V supply voltage while monitoring the battery voltage from 0.5V to 6V. The TSC2003IPWR is available in the small TSSOP-16 and VFBGA-48 packages and is specified over the –40℃to +85℃temperature range. The applications of the TSC2003IPWR include personal digital assistants, portable instruments, point-of-sales terminals, pagers, touch screen monitors and cellular phones.
Parametrics
TSC2003IPWR absolute maximum ratings: (1)+VDD to GND: –0.3V to +6V; (2)Digital Input Voltage to GND: –0.3V to +VDD + 0.3V; (3)Analog Input Voltage to GND. All Pins Except 7, 8: –0.3V to +VDD + 0.3V; (4)Analog Input Voltage Pins 7, 8 to GND: –0.3V to +6.0V; (5)Operating Temperature Range: –40℃ to +85℃; (6)Storage Temperature Range: –65℃ to +150℃; (7)Power Dissipation: (TJ Max – TA)/θJA; (8)TSSOP Package Junction Temperature (TJ Max): +150℃; (9)θJA Thermal Impedance: +115.2℃/W; (10)VFBGA Package Junction Temperature (TJ Max): +125℃; (11)θJA Thermal Impedance: +50℃/W.
Features
TSC2003IPWR features: (1)2.5V to 5.25V operation; (2)Internal 2.5V reference; (3)Direct battery measurement (0.5V TO 6V); (4)On-chip temperature measurement; (5)Touch-pressure measurement; (6)I2c interface supports: Standard, Fast, and High-Speed Modes; (7)Auto power down; (8)Tssop-16 and vfbga-48 packages.
Diagrams

| Image | Part No | Mfg | Description | ![]() |
Pricing (USD) |
Quantity | ||||||||||||
|---|---|---|---|---|---|---|---|---|---|---|---|---|---|---|---|---|---|---|
![]() |
![]() TSC2003IPWR |
![]() Texas Instruments |
![]() Touch Screen Converters & Controllers 4-wire Touch Screen Controller |
![]() Data Sheet |
![]()
|
|
||||||||||||
![]() |
![]() TSC2003IPWRG4 |
![]() Texas Instruments |
![]() Touch Screen Converters & Controllers 4-wire Touch Screen Controller |
![]() Data Sheet |
![]()
|
|
||||||||||||
![]() |
![]() TSC2003IPWRQ1 |
![]() Texas Instruments |
![]() Touch Screen Converters & Controllers I2C Touch Screen Controller |
![]() Data Sheet |
![]()
|
|
||||||||||||
(Hong Kong)









