Product Summary
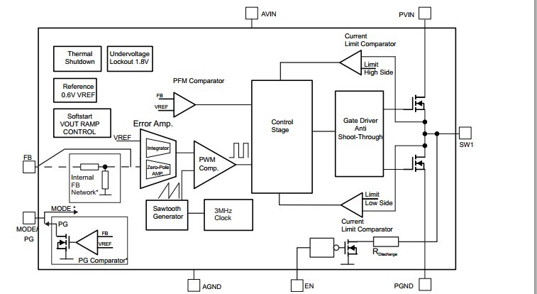
The TPS62065DSGT is a step down converter. With an input voltage range of 3.0V to 6V the TPS62065DSGT is a perfect fit for power conversion from a 5V or 3.3V system supply rail. The TPS62065DSGT operates at 3MHz fixed frequency and enters Power Save Mode operation at light load currents to maintain high efficiency over the entire load current range. The Power Save Mode is optimized for low output voltage ripple. For low noise applications, TPS62065 can be forced into fixed frequency PWM mode by pulling the MODE pin high. The TPS62065DSGT provides an open drain power good output. The TPS62065DSGT provides up to 2.0A output current. Applications are (1)POL; (2)Notebooks, Pocket PC; (3)Portable Media Player; (4)DSP Suppl.
Parametrics
TPS62065DSGT absolute maximum ratings: (1)Voltage Range (2)AVIN, PVIN: –0.3 to 7 v; (2)Current (sink)into PG: 1 mA; (3)Current (source)Peak output: Internally limited A; (4)Electrostatic Discharge (HBM)QSS 009-105 (JESD22-A114A)(3): 2 kV; (5)Electrostatic Discharge (Machine model): 200 V; (6)Temperature Tstg : –65 to 150°C.
Features
TPS62065DSGT features:(1)3 MHz Switching Frequency; (2)VIN Range from 3.0V to 6V; (3)Up to 97% Efficiency; (4)Power Save Mode / 3MHz Fixed PWM Mode; (5)Power Good Output; (6)Output Voltage Accuracy in PWM Mode ±1.5%; (7)Output Capacitor Discharge Function; (8)Typical 18 µA Quiescent Current.
Diagrams

| Image | Part No | Mfg | Description | ![]() |
Pricing (USD) |
Quantity | ||||||||||||
|---|---|---|---|---|---|---|---|---|---|---|---|---|---|---|---|---|---|---|
![]() |
![]() TPS62065DSGT |
![]() Texas Instruments |
![]() DC/DC Switching Converters 3MHz 2A Step-Down Converter |
![]() Data Sheet |
![]()
|
|
||||||||||||
| Image | Part No | Mfg | Description | ![]() |
Pricing (USD) |
Quantity | ||||||||||||
![]() |
![]() TPS60100 |
![]() Other |
![]() |
![]() Data Sheet |
![]() Negotiable |
|
||||||||||||
![]() |
![]() TPS60100EVM-131 |
![]() Texas Instruments |
![]() Power Management IC Development Tools 2 batt cells |
![]() Data Sheet |
![]()
|
|
||||||||||||
![]() |
![]() TPS60100PWP |
![]() Texas Instruments |
![]() Charge Pumps Reg 3.3V Lo-Ns Chrg Pump DC-DC Cnvtr |
![]() Data Sheet |
![]()
|
|
||||||||||||
![]() |
![]() TPS60100PWPG4 |
![]() Texas Instruments |
![]() Charge Pumps Reg 3.3V Lo-Ns Chrg Pump DC-DC Cnvtr |
![]() Data Sheet |
![]()
|
|
||||||||||||
![]() |
![]() TPS60100PWPR |
![]() Texas Instruments |
![]() Charge Pumps Reg 3.3V Lo-Ns Chrg Pump DC-DC Cnvtr |
![]() Data Sheet |
![]()
|
|
||||||||||||
![]() |
![]() TPS60100PWPRG4 |
![]() Texas Instruments |
![]() Charge Pumps Reg 3.3V Lo-Ns Chrg Pump DC-DC Cnvtr |
![]() Data Sheet |
![]()
|
|
||||||||||||
(Hong Kong)










