Product Summary
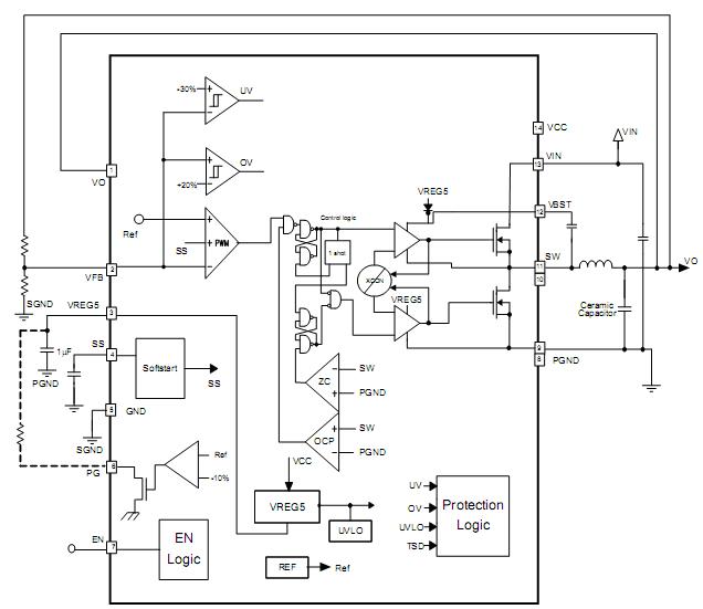
The TPS54226RGTR is a adaptive on-time D-CAP2 mode synchronous buck converter. The TPS54226RGTR enables system designers to complete the suite of various end equipment power bus regulators with a cost effective, low component count, low standby current solution. Applications of the TPS54226RGTR include: Digital TV Power Supply, igh Definition Blu-ray Disc Players, Networking Home Terminal and Digital Set Top Box (STB) .
Parametrics
TPS54226RGTR absolute maximum ratings: (1) Input voltage range, VIN, VCC, EN: -0.3 to 20V, VBST: -0.3 to 26V, VBST (VS SW1, SW2) : -0.3 to 6.5V, VFB, VO, SS, PG: -0.3 to 6.5V, SW1, SW2: -2 to 20V, SW1, SW2 (10ns transient) : -3 to 20V; (2) Output voltage range VREG5: -0.3 to 6.5V, PGND1, PGND2: -0.3 to 0.3V; (3) Voltage from GND to POWERPAD: -0.2 to 2V; (4) Operating junction temperature Tj: -40 to 150°C; (5) Storage temperature Tstg: -55 to 150°C.
Features
TPS54226RGTR features: (1) D-CAP2 Mode Enables Fast Transient response; (2) Low Output Ripple and Allows Ceramic Output Capacitor; (3) Wide Vcc Input Voltage Range: 4.5V to 18V; (4) Wide VIN Input Voltage Range: 2V to 18V; (5) Output Voltage Range: 0.76V to 5.5V; (6) High Initial Bandgap Reference Accuracy; (7) Adjustable Soft Start; (8) 700-kHz Switching Frequency (fsw) ; (9) Cycle By Cycle Over Current Limit; (10) Power Good Output; (11) Auto-Skip Mode.
Diagrams

| Image | Part No | Mfg | Description | ![]() |
Pricing (USD) |
Quantity | ||||||||||||
|---|---|---|---|---|---|---|---|---|---|---|---|---|---|---|---|---|---|---|
![]() |
![]() TPS54226RGTR |
![]() Texas Instruments |
![]() DC/DC Switching Converters 4.5-18V Inp,2A Synch Step Down Converter |
![]() Data Sheet |
![]()
|
|
||||||||||||
| Image | Part No | Mfg | Description | ![]() |
Pricing (USD) |
Quantity | ||||||||||||
![]() |
![]() TPS5100 |
![]() Other |
![]() |
![]() Data Sheet |
![]() Negotiable |
|
||||||||||||
![]() |
![]() TPS5100IPW |
![]() Texas Instruments |
![]() DC/DC Switching Controllers Lo Inpt Vltg Triple Ch Cntrllr |
![]() Data Sheet |
![]()
|
|
||||||||||||
![]() |
![]() TPS5100IPWR |
![]() Texas Instruments |
![]() DC/DC Switching Controllers Lo Input Vltg Triple Ch Cntrlr |
![]() Data Sheet |
![]()
|
|
||||||||||||
![]() |
![]() TPS5100IPWRG4 |
![]() Texas Instruments |
![]() DC/DC Switching Controllers Lo Input Vltg Triple Ch Cntrlr |
![]() Data Sheet |
![]()
|
|
||||||||||||
![]() |
![]() TPS5102 |
![]() Other |
![]() |
![]() Data Sheet |
![]() Negotiable |
|
||||||||||||
![]() |
![]() TPS51020 |
![]() Other |
![]() |
![]() Data Sheet |
![]() Negotiable |
|
||||||||||||
(Hong Kong)










