Product Summary
The RTL8208C-GR is a single-port Phyceiver with an MII (Media Independent Interface)/SNI(Serial Network Interface). The RTL8208C-GR implements all 10/100M Ethernet Physical-layer functions including the Physical Coding Sublayer (PCS), Physical Medium Attachment (PMA), Twisted Pair Physical Medium Dependent Sublayer (TP-PMD), 10Base-Tx Encoder/Decoder and Twisted Pair Media Access Unit (TPMAU). A PECL interface is supported to connect with an external 100Base-FX fiber optical transceiver. The RTL8208C-GR is fabricated with an advanced CMOS process to meet low voltage and low power requirements.
Parametrics
RTL8208C-GR absolute maximum ratings: (1)Storage Temperature: -10 to +125 ℃; (2)VDDA ,VDD Supply Referenced to GND: GND-0.3 to +1.98 V; (3)VDDAH,VDDO Supply Referenced to GND: GND-0.3 to +3.63 V; (4)Digital Input Voltage GND: VDD+0.3 V.
Features
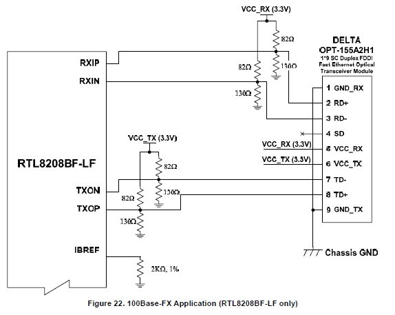
RTL8208C-GR features: (1)Supports 8-port integrated physical layer and transceiver for 10Base-T and 100Base-TX; (2)Up to 8 ports support 100Base-FX (RTL8208C-GRF-LF only); (3)Reduced 100Base-FX (RTL8208C-GRF-LF only) interface (patented); (4)Robust baseline wander correction for improved 100Base-TX performance; (5)Complies with IEEE 802.3/802.3u; (6)IEEE 802.3u compliant auto negotiation for 10/100Mbps control; (7)Hardware controlled Flow control advertisement ability; (8)Supports RMII/SMII/SS-SMII interfaces; (9)Very low power consumption; (10)Supports Port-Pair Loopback mode (PPLPBK mode, RTL8208C-GRF-LF only); (11)Supports two power reduction methods; (12)Power saving mode (cable detection); (13)Power down mode; (14)Power-on auto reset function eliminates the need for external reset circuits; (15)Crossover detection and auto correction; (16)Polarity detection and Auto Correction; (17)Flexible serial/scan LED display modes; (18)Cable tester for diagnosing open/short faults in attached cables; (19)128-pin QFP package; (20)1.8V/3.3V power supply; (21)0.18μm, CMOS technology.
Diagrams

(Hong Kong)






