Product Summary
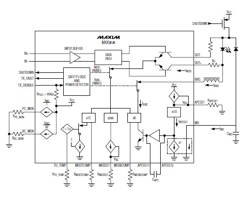
The MAX3646ETG+T is a +3.3V laser driver design for multirate transceiver modules with data rates from 155Mbps to 622Mbps. Lasers can be DC-coupled to the MAX3646ETG+T for reduced component count and ease of multirate operation. The MAX3646ETG+T is offered in a 4mm x 4mm, 24-pin thin QFN package and operates over the extended -40℃ to +85℃ temperature range. The applications of the MAX3646ETG+T include Multirate OC-3 to OC-12 FEC Transceivers 125Mbps Ethernet SFP, GBIC, and 1 x 9 Transceivers.
Parametrics
MAX3646ETG+T absolute maximum ratings: (1)Supply Voltage VCC: -0.5V to +6.0V; (2)IN+, IN-, TX_DISABLE, TX_FAULT, SHUTDOWN, BC_MON, PC_MON, APCFILT1, APCFILT2, MD, TH_TEMP, MODTCOMP, MODBCOMP, ; (3)MODSET, and APCSET Voltage: -0.5V to (VCC + 0.5V); (4)OUT+, OUT-, BIAS Current: -20mA to +150mA; (5)Continuous Power Dissipation (TA = +85℃) 24-Pin QFN (derate 20.8mW/℃ above +85℃): 1805mW; (6)Operating Junction Temperature Range: -55 to +150℃; (7)Storage Temperature Range: -55 to +150℃.
Features
MAX3646ETG+T features: (1)Single +3.3V Power Supply; (2)47mA Power-Supply Current; (3)85mA Modulation Current; (4)100mA Bias Current; (5)Automatic Power Control (APC); (6)Modulation Compensation; (7)On-Chip Temperature Compensation; (8)Self-Biased Inputs for AC-Coupling; (9)Ground-Referenced Current Monitors; (10)Laser Shutdown and Alarm Outputs; (11)Enable Control and Laser Safety Feature.
Diagrams

| Image | Part No | Mfg | Description | ![]() |
Pricing (USD) |
Quantity | ||||||||||||
|---|---|---|---|---|---|---|---|---|---|---|---|---|---|---|---|---|---|---|
![]() |
![]() MAX3646ETG+T |
![]() Maxim Integrated Products |
![]() Laser Driver 155-622Mbp SFF/SFP |
![]() Data Sheet |
![]()
|
|
||||||||||||
| Image | Part No | Mfg | Description | ![]() |
Pricing (USD) |
Quantity | ||||||||||||
![]() |
![]() MAX3000E |
![]() Other |
![]() |
![]() Data Sheet |
![]() Negotiable |
|
||||||||||||
![]() |
![]() MAX3000EEBP-T |
![]() Maxim Integrated Products |
![]() Translation - Voltage Levels |
![]() Data Sheet |
![]() Negotiable |
|
||||||||||||
![]() |
![]() MAX3000EEUP |
![]() Maxim Integrated Products |
![]() Translation - Voltage Levels |
![]() Data Sheet |
![]() Negotiable |
|
||||||||||||
![]() |
![]() MAX3000EEUP+ |
![]() Maxim Integrated Products |
![]() Translation - Voltage Levels 1.2-5.5V .1uA 35Mbps 8Ch |
![]() Data Sheet |
![]()
|
|
||||||||||||
![]() |
![]() MAX3000EEUP+T |
![]() Maxim Integrated Products |
![]() Translation - Voltage Levels 1.2-5.5V .1uA 35Mbps 8Ch |
![]() Data Sheet |
![]()
|
|
||||||||||||
![]() |
![]() MAX3000EEUP-T |
![]() Maxim Integrated Products |
![]() Translation - Voltage Levels |
![]() Data Sheet |
![]() Negotiable |
|
||||||||||||
(Hong Kong)










