Product Summary
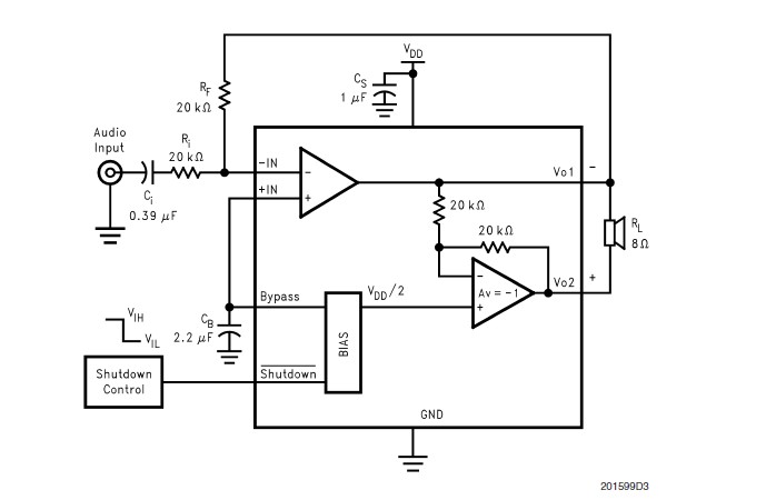
The LM4995SD is an audio power amplifier primarily designed for demanding applications in mobile phones and other portable communication device applications. The LM4995SD was designed specifically to provide high quality output power with a minimal amount of external components. The LM4995SD does not require output coupling capacitors or bootstrap capacitors, and therefore is ideally suited for mobile phone and other low voltage applications where minimal power consumption is a primary requirement. Applications are (1)Mobile Phones; (2)PDAs; (3)Portable electronic devices.
Parametrics
LM4995SD absolute maximum ratings: (1)Supply Voltage: 6.0V; (2)Storage Temperature: −65°C to +150°C; (3)Input Voltage: −0.3V to VDD +0.3V; (4)Power Dissipation: Internally Limited; (5)ESD Susceptibility: 2000V; (6)ESD Susceptibility: 200V; (7)Junction Temperature: 150°C.
Features
LM4995SD features: (1)Available ispace-saving 0.4mm pitch μSMD package; (2)Ultra low current shutdowmode; (3)BTL output cadrive capacitive loads; (4)Improved pop & click circuitry eliminates noise during turn-oand turn-off transitions; (5)2.4 - 5.5V operation; (6)No output coupling capacitors, snubber networks or bootstrap capacitors required; (7)Unity-gaistable; (8)External gaiconfiguratiocapability.
Diagrams

| Image | Part No | Mfg | Description | ![]() |
Pricing (USD) |
Quantity | ||||||||||||
|---|---|---|---|---|---|---|---|---|---|---|---|---|---|---|---|---|---|---|
![]() |
![]() LM4995SD/NOPB |
![]() National Semiconductor (TI) |
![]() Audio Amplifiers |
![]() Data Sheet |
![]()
|
|
||||||||||||
![]() |
![]() LM4995SDX/NOPB |
![]() National Semiconductor (TI) |
![]() Audio Amplifiers |
![]() Data Sheet |
![]()
|
|
||||||||||||
(Hong Kong)









