Product Summary
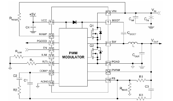
The FAN2106EMPX TinyBuck is an easy-to-use, cost and space-efficient, synchronous buck solution. The FAN2106EMPX enables designers to solve high current requirements in a small area with minimal external components. Applications are (1)Thin and light Notebook PCs; (2)Graphics cards; (3)Battery-powered equipment; (4)Set-top box; (5)Point-of-load regulation.
Parametrics
FAN2106EMPX absolute maximum ratings: (1)PVIN to PGND: 28 V; (2)VCC to AGND AGND = PGND: 6 V; (3)BOOT to PGND: 35 V; (4)BOOT to SW: -0.3 to 6 V; (5)Continuous: -0.5 to 24 V; (6)SW to PGND Transient (t < 20nsec, F < 600KHz): -5 to 30 V; (7)All other pins: -0.3 to VCC+0.3 V; (8)VIN Supply Voltage PVIN to PGND: 3 to 24 V; (9)TA Ambient Temperature: -40 85 °C; (10)TJ Junction Temperature: 125 °C.
Features
FAN2106EMPX features: (1)Over 95% efficiency; (2)Internal power MOSFETs: High-side RDS(ON)= 30mΩ, Low-side RDS(ON)= 14mΩ; (3)Integrated low-side Schottky diode; (4)Programmable frequency operation; (5)Power-good signal; (6)Wide input range: 3.0V to 24V; (7)Output voltage range: 0.8V to 90%VIN; (8)Input under-voltage lockout (UVLO); (9)Programmable over-current protection; (10)Under-voltage, over-voltage, and thermal protection; (11)Selectable light-load power-saving mode; (12)5x6mm, 25-pin, 3-pad MLP.
Diagrams

| Image | Part No | Mfg | Description | ![]() |
Pricing (USD) |
Quantity | ||||||||||||
|---|---|---|---|---|---|---|---|---|---|---|---|---|---|---|---|---|---|---|
![]() |
![]() FAN2106EMPX |
![]() Fairchild Semiconductor |
![]() DC/DC Switching Converters 6A 24V INPUT INTEG SYNC BUCK REG |
![]() Data Sheet |
![]()
|
|
||||||||||||
| Image | Part No | Mfg | Description | ![]() |
Pricing (USD) |
Quantity | ||||||||||||
![]() |
![]() FAN2001 |
![]() Other |
![]() |
![]() Data Sheet |
![]() Negotiable |
|
||||||||||||
![]() |
![]() FAN2001MPX |
![]() Fairchild Semiconductor |
![]() DC/DC Switching Converters ANG FG Adj 1A HiEff Step-Down Converter |
![]() Data Sheet |
![]()
|
|
||||||||||||
![]() |
![]() FAN2002 |
![]() Other |
![]() |
![]() Data Sheet |
![]() Negotiable |
|
||||||||||||
![]() |
![]() FAN2002MPX |
![]() Fairchild Semiconductor |
![]() DC/DC Switching Converters Ang FG Adj 1A Hi eff Step-Down Converter |
![]() Data Sheet |
![]()
|
|
||||||||||||
![]() |
![]() FAN2011 |
![]() Other |
![]() |
![]() Data Sheet |
![]() Negotiable |
|
||||||||||||
![]() |
![]() FAN2011EMPX |
![]() Fairchild Semiconductor |
![]() DC/DC Switching Converters ANG FG 1.5a Syncr. Switcher |
![]() Data Sheet |
![]()
|
|
||||||||||||
(Hong Kong)










