Product Summary
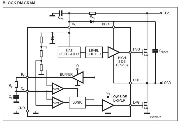
The L6571AD is a high voltage half bridge driver with built-in oscillator. The frequency of the oscillator can be programmed using external resistor and capacitor. The output driver is designed to drive external n-channel power MOSFET and IGBT. The internal logic assures a minimum dead time to avoid cross-conduction of the power devices.
Parametrics
L6571AD absolute maximum ratings: (1)Supply Current, IS: 25 mA; (2)Oscillator Resistor Voltage, VCF: 18 V; (3)Low Side Switch Gate Output, VLVG: 14.6 V; (4)High Side Switch Source Output, VOUT: -1 to VBOOT -18 V; (5)High Side Switch Gate Output, VHVG: -1 to VBOOT V; (6)Floating Supply Voltage, VBOOT: 618 V; (7)Floating Supply vs OUT Voltage, VBOOT/OUT: 18 V; (8)VBOOT Slew Rate (Repetitive), dVBOOT/dt: ±50 V/ns; (9)VOUT Slew Rate (Repetitive), dVOUT/dt: ±50 V/ns; (10)Storage Temperature, Tstg: -40 to 150℃; (11)Junction Temperature, Tj: -40 to 150℃; (12)Ambient Temperature (Operative), Tamb: -40 to 125℃.
Features
L6571AD features: (1)Technology: BCD "off-line"; (2)Floating supply voltage up to 600V; (3)Gnd referred supply voltage up to 18V; (4)Driver current capability: sink current = 270mA; sourcecurrenT = 170mA; (5)Verylow start up current: 150mA; (6)Verylow operating current: <2mA; (7)Undervoltage lockout; (8)Programmable oscillator frequency; (9)dV/dt immunity up to ±50V/ns.
Diagrams

| Image | Part No | Mfg | Description | ![]() |
Pricing (USD) |
Quantity | ||||||||||||
|---|---|---|---|---|---|---|---|---|---|---|---|---|---|---|---|---|---|---|
![]() |
![]() L6571AD |
![]() STMicroelectronics |
![]() Power Driver ICs Hi-Volt Half Bridge |
![]() Data Sheet |
![]()
|
|
||||||||||||
![]() |
![]() L6571AD013TR |
![]() STMicroelectronics |
![]() Power Driver ICs Hi-Volt Half Bridge |
![]() Data Sheet |
![]()
|
|
||||||||||||
(Hong Kong)









