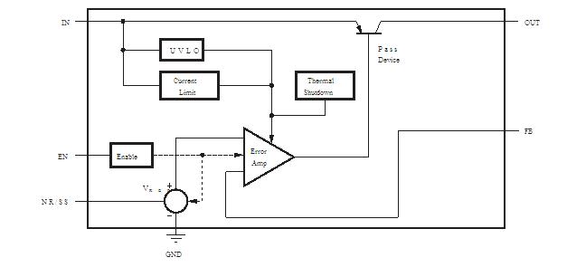
Product Summary
The TPS7A4901DGNR is a positive, high-voltage (+36V), ultralow noise (15.4mVRMS, 72dB PSRR) linear regulator capable of sourcing a load of 150mA. The linear regulator includes a CMOS logic-level-compatible enable pin and capacitor-programmable soft-start function that allows for customized power-management schemes. The applications of the TPS7A4901DGNR include Supply Rails for Op Amps, DACs, ADCs, and Other High-Precision Analog Circuitry, Audio, Post DC/DC Converter Regulation and Ripple Filtering, Test and Measurement, RX, TX, and PA Circuitry, Industrial Instrumention.
Parametrics
TPS7A4901DGNR absolute maximum ratings: (1)Voltage, IN pin to GND pin: -0.3 to +36V; OUT pin to GND pin: -0.3 to +36V; OUT pin to IN pin: -36 to +0.3V; FB pin to GND pin: -0.3 to +2V; FB pin to IN pin: -36 to +0.3V; EN pin to IN pin: -36 to 0.3V; EN pin to GND pin: -0.3 to +36V; NR/SS pin to IN pin: -36 to +0.3V; NR/SS pin to GND pin: -0.3 to +2V; (2)Current, Peak output: Internally limited; (3)Temperature, Operating virtual junction, TJ, absolute maximum range: -40 to +150℃; Storage, Tstg: -65 to +150℃; (4)Electrostatic discharge rating, Human body model (HBM): 2kV; Charged device model (CDM): 500V.
Features
TPS7A4901DGNR features: (1)Input Voltage Range: +3V to +36V; (2)Noise: 12.7mVRMS (20Hz to 20kHz); 15.4mVRMS (10Hz to 100kHz); (3)Power-Supply Ripple Rejection: 72dB (120Hz); ≥ 52dB (10Hz to 400kHz); (4)Adjustable Output: +1.194V to +33V; (5)Output Current: 150mA; (6)Dropout Voltage: 260mV at 100mA; (7)Stable with Ceramic Capacitors≥ 2.2mF; (8)CMOS Logic-Level-Compatible Enable Pin; (9)Built-In, Fixed, Current-Limit and Thermal Shutdown Protection; (10)Available in High Thermal Performance MSOP-8 PowerPAD Package; (11)Operating Tempature Range: -40℃ to +125℃.
Diagrams

| Image | Part No | Mfg | Description | ![]() |
Pricing (USD) |
Quantity | ||||||||||||
|---|---|---|---|---|---|---|---|---|---|---|---|---|---|---|---|---|---|---|
![]() |
![]() TPS7A4901DGNR |
![]() Texas Instruments |
![]() Low Dropout (LDO) Regulators Vin 3-36V,150mA,High PSRR, LDO Reg |
![]() Data Sheet |
![]()
|
|
||||||||||||
| Image | Part No | Mfg | Description | ![]() |
Pricing (USD) |
Quantity | ||||||||||||
![]() |
![]() TPS70102 |
![]() Other |
![]() |
![]() Data Sheet |
![]() Negotiable |
|
||||||||||||
![]() |
![]() TPS70102PWP |
![]() Texas Instruments |
![]() Low Dropout (LDO) Regulators Dual 500mA LDO |
![]() Data Sheet |
![]()
|
|
||||||||||||
![]() |
![]() TPS70102PWPG4 |
![]() Texas Instruments |
![]() Low Dropout (LDO) Regulators Dual-Output LDO |
![]() Data Sheet |
![]()
|
|
||||||||||||
![]() |
![]() TPS70102PWPR |
![]() Texas Instruments |
![]() Low Dropout (LDO) Regulators Dual-Output LDO |
![]() Data Sheet |
![]()
|
|
||||||||||||
![]() |
![]() TPS70102PWPRG4 |
![]() Texas Instruments |
![]() Low Dropout (LDO) Regulators Dual-Output LDO |
![]() Data Sheet |
![]()
|
|
||||||||||||
![]() |
![]() TPS70145 |
![]() Other |
![]() |
![]() Data Sheet |
![]() Negotiable |
|
||||||||||||
(Hong Kong)










