Product Summary
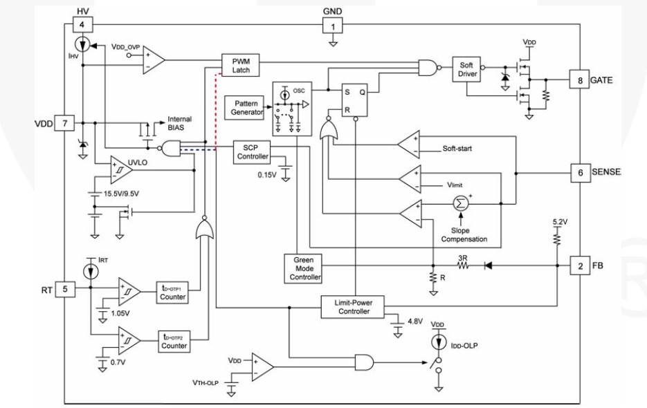
The SG6742MRSY is a highly l green mode PWM controller.The SG6742MRSY to minimize standby power consumption, a proprietary green-mode function provides off-time modulation to linearly decrease the switching frequency at light-load conditions. Applications are (1)Power Adapters; (2)Open-Frame SMPS.
Parametrics
SG6742MRSY absolute maximum ratings: (1)DC Supply Voltage: 30 V; (2)FB Pin Input Voltage: -0.3 7.0 V; (3)SENSE Pin Input Voltage: -0.3 7.0 V; (4)RT Pin Input Voltage: -0.3 7.0 V; (5)HV Pin Input Voltage: 500 V; (6)Power Dissipation: 400 mW; (7)Thermal Resistance: 141 °C/W; (8)Operating Junction Temperature: -40 +125 °C; (9)Storage Temperature Range: -55 +150 °C; (10)Lead Temperature: +260 °C.
Features
SG6742MRSY features: (1)High-Voltage Startup; (2)Low Operating Current: 2.7mA; (3)Linearly Decreasing PWM Frequency to 22KHz; (4)Frequency Hopping to Reduce EMI Emission; (5)Fixed PWM Frequency: 65KHz; (6)Peak-Current-Mode Control; (7)Cycle-by-Cycle Current Limiting; (8)Leading-Edge Blanking; (9)Synchronized Slope Compensation; (10)Internal Open-Loop Protection; (11)GATE Output Maximum Voltage Clamp: 18V.
Diagrams

| Image | Part No | Mfg | Description | ![]() |
Pricing (USD) |
Quantity | ||||||||||||
|---|---|---|---|---|---|---|---|---|---|---|---|---|---|---|---|---|---|---|
![]() |
![]() SG6742MRSY |
![]() Fairchild Semiconductor |
![]() Current Mode PWM Controllers 30V 68kHz Hi-Integr Grn-Mode PWM Cont. |
![]() Data Sheet |
![]()
|
|
||||||||||||
| Image | Part No | Mfg | Description | ![]() |
Pricing (USD) |
Quantity | ||||||||||||
![]() |
![]() SG6741 |
![]() Other |
![]() |
![]() Data Sheet |
![]() Negotiable |
|
||||||||||||
![]() |
![]() SG6741A |
![]() Other |
![]() |
![]() Data Sheet |
![]() Negotiable |
|
||||||||||||
![]() |
![]() SG6741ASY |
![]() Fairchild Semiconductor |
![]() Current Mode PWM Controllers Highly Integrated Gr Mode PWM Controller |
![]() Data Sheet |
![]()
|
|
||||||||||||
![]() |
![]() SG6741ASZ |
![]() Fairchild Semiconductor |
![]() Current Mode PWM Controllers Highly-Integrated Green-Mode PWM Cont. |
![]() Data Sheet |
![]() Negotiable |
|
||||||||||||
![]() |
![]() SG6741SZ |
![]() |
![]() IC CTRLR PWM GREEN OVP HV 8SOP |
![]() Data Sheet |
![]()
|
|
||||||||||||
![]() |
![]() SG6742 |
![]() Other |
![]() |
![]() Data Sheet |
![]() Negotiable |
|
||||||||||||
(Hong Kong)











