Product Summary
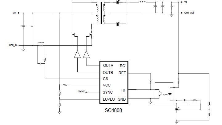
The sc4990a/b is a dual-ended, high frequency, integrated PWM controller, optimized for isolated applications that require minimum space. The sc4990a/b can be configured for current or voltage mode operation with required control circuitry where secondary side error amplifier is used. Applications are (1)Telecom equipment and power supplies; (2)Networking power supplies; (3)Industrial power supplies; (4)Push-pull converter; (5)Half bridge converter; (6)Full bridge converter; (7)Isolated VRMs.
Parametrics
sc4990a/b absolute maximum ratings: (1)Supply Voltage V CC: -0.5 to18 V; (2)Supply Current I CC: 20 mA; (3)SYNC, RC,CS, LUVLO, REF to GND: -0.5 to 7 V; (4)FB to GND V FB: -0.5 to (V REF + 0.5)V; (5)REF Current I REF: 10 mA; (6)OUTA/OUTB to GND V OUTA/B: -0.5 to 18 V; (7)OUTA/OUTB Source Current (peak)I source: -250 mA; (8)OUTA/OUTB Sink Current (peak)I sink: 250 mA; (9)Power Dissipation at TA = 25°C PD: 1.105 W; (10)Junction Temperature TJ: -40 to 150 °C; (11)Storage Temperature Range T STG: -65 to 150 °C; (12)Lead Temperature (Soldering)10 Sec. T LEAD: +300 °C; (13)ESD Rating (Human Body Model)V ESD: 2 kV.
Features
sc4990a/b features: (1)120μA starting current; (2)Pulse by pulse current limit; (3)Programmable operation up to 1MHz; (4)Internal soft start; (5)Programmable line undervoltage lockout; (6)Over current shutdown; (7)Dual output drive stages on push-pull configuration; (8)Programmable internal slope compensation; (9)Programmable mode of operation (peak current mode or voltage mode); (10)External frequency synchronization; (11)Bi-phase mode of operation; (12)-40 to 105 °C operating temperature; (13)10 Pin MSOP lead free package available. WEEE and RoHS compliant.
Diagrams

(Hong Kong)






