Product Summary
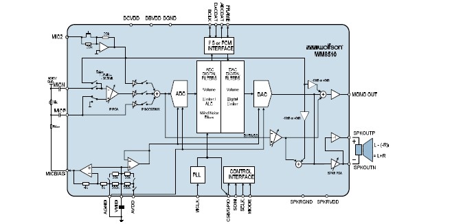
The WM8510GEDS/RV is a low power, high quality mono codec designed for Voice over Internet Protocol (VoIP) and Digital Telephones. The WM8510GEDS/RV is provided to generate the required Master Clock from an external reference clock. The PLL clock can also be output if required elsewhere in the system. The WM8510GEDS/RV is ideal for (1)VoIP Telephones; (2)Digital Telephones; (3)Conference Speaker-phone; (4)Mobile Telephone Hands-free Kits; (5)General Purpose low power audio CODEC.
Parametrics
WM8510GEDS/RV absolute maximum ratings: (1)DBVDD, DCVDD, AVDD supply voltages: -0.3V to +3.63V; (2)SPKVDD supply voltage: -0.3V to +7V; (3)Voltage range digital inputs DGND: -0.3V to DVDD +0.3V; (4)Voltage range analogue inputs AGND: -0.3V to AVDD +0.3V; (5)Operating temperature range, TA: -25°C to +85°C; (6)Storage temperature after soldering: -65°C to +150°C.
Features
WM8510GEDS/RV features: (1)Audio sample rates:8, 11.025, 16, 22.05, 24, 32, 44.1, 48kHz; (2)DAC SNR 93dB, THD -84dB (A-weighted @ 8 – 48ks/s); (3)ADC SNR 90dB, THD -80dB (A-weighted @ 8 – 48ks/s); (4)On-chip Headphone/Speaker Driver with cap-less connect; (5)Earpiece Line output; (6)Multiple analog inputs, plus analog bypass path (0 or -10dB); (7)Two Microphone Interfaces; (8)Low-noise bias supplied for microphone; (9)Digital Playback Limiter; (10)Programmable ADC High Pass Filter (wind noise reduction); (11)Programmable ADC Notch Filter; (12)On-chip PLL; (13)Low power, low voltage; (14)28 pin SSOP package.
Diagrams

| Image | Part No | Mfg | Description | ![]() |
Pricing (USD) |
Quantity | ||||||||||||
|---|---|---|---|---|---|---|---|---|---|---|---|---|---|---|---|---|---|---|
![]() |
![]() WM8510GEDS/RV |
![]() Wolfson Microelectronics |
![]() Audio CODECs VolP MONO CODEC 28-pin |
![]() Data Sheet |
![]()
|
|
||||||||||||
| Image | Part No | Mfg | Description | ![]() |
Pricing (USD) |
Quantity | ||||||||||||
![]() |
![]() WM8501 |
![]() Other |
![]() |
![]() Data Sheet |
![]() Negotiable |
|
||||||||||||
![]() |
![]() WM8501GED/RV |
![]() Wolfson Microelectronics |
![]() DAC (D/A Converters) 24-bit 192kHz Stereo DAC w/ Line Driver |
![]() Data Sheet |
![]()
|
|
||||||||||||
![]() |
![]() WM8501GED/V |
![]() Wolfson Microelectronics |
![]() Audio D/A Converter ICs 24-bit 192kHz Stereo DAC with Line Driver |
![]() Data Sheet |
![]()
|
|
||||||||||||
![]() |
![]() WM8510GEDS/RV |
![]() Wolfson Microelectronics |
![]() Audio CODECs VolP MONO CODEC 28-pin |
![]() Data Sheet |
![]()
|
|
||||||||||||
![]() |
![]() WM8520H9GED |
![]() Wolfson Microelectronics |
![]() Audio D/A Converter ICs Stereo DAC 2Vrms |
![]() Data Sheet |
![]()
|
|
||||||||||||
![]() |
![]() WM8520H9GED/R |
![]() Wolfson Microelectronics |
![]() Audio D/A Converter ICs Stereo DAC 2Vrms |
![]() Data Sheet |
![]()
|
|
||||||||||||
(Hong Kong)










