Product Summary
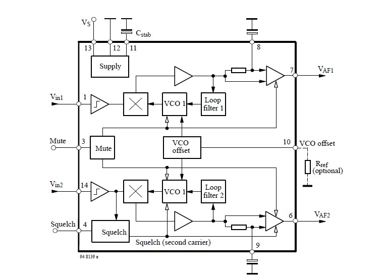
The U2860B is a dual-channel FM sound demodulator realized with TEMICs advanced bipolar process. All TV FM standards, from 4.5 up to 6.5 MHz (standard M, B/G, I, D/K) can be processed with high performance. The circuit is alignment-free and has a minimum number of external components. With 5 V supply voltage, the U2860B is suitable for TV, VCR and multimedia applications.
Parametrics
U2860B absolute maximum ratings: (1)Supply voltage Pin 13 VS: 9.0 V; (2)Supply current Pin 13 IS: 33 mA; (3)Power dissipation VS = +9 V P: 300 mW; (4)Output currents Pin 6, 7 Iout: ±1.5 mA; (5)Junction temperature Tj: +125 °C; (6)Storage temperature Tstg: –25 to +125 °C; (7)Electrostatic handling )all pins VESD: ±200 V.
Features
U2860B features: (1)Two alignment-free PLL FM demodulators, automatic lock in on the received sound carrier frequency; (2)Mono and dual channel application; (3)Sound IF inputs provided for ceramic filters; (4)Automatic mute for 2nd sound channel (squelch); (5)Mute function for both sound channels; (6)5 V supply voltage, low power consumption; (7)Few external components.
Diagrams

| Image | Part No | Mfg | Description | ![]() |
Pricing (USD) |
Quantity | ||||
|---|---|---|---|---|---|---|---|---|---|---|
![]() |
![]() U2860B-B |
![]() Other |
![]() |
![]() Data Sheet |
![]() Negotiable |
|
||||
![]() |
![]() U2860B-M |
![]() Other |
![]() |
![]() Data Sheet |
![]() Negotiable |
|
||||
![]() |
![]() U2860B-MFPG3G |
![]() Atmel |
![]() Telecom ICs COM.VIDEO (STEREO) FM DEMODULATOR |
![]() Data Sheet |
![]() Negotiable |
|
||||
![]() |
![]() U2860B-MFPY |
![]() Atmel |
![]() RF Wireless Misc COM.VIDEO (STEREO) FM DEMODULATOR |
![]() Data Sheet |
![]() Negotiable |
|
||||
(Hong Kong)










