Product Summary
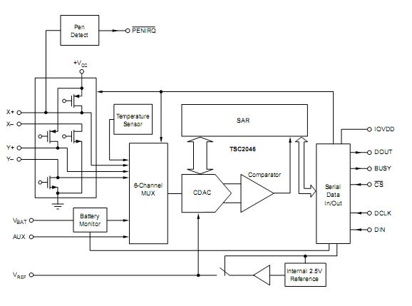
The TSC2046IPWR is a next-generation version to the ADS7846 4-wire touch screen controller which supports a low-voltage I/O interface from 1.5V to 5.25V. The TSC2046IPWR also has an on-chip 2.5V reference that can be used for the auxiliary input, battery monitor, and temperature measurement modes. Applications of the TSC2046IPWR include: personal digital assistants, portable instruments, point-of-sale terminals and pagers, touch screen monitors and cellular phones.
Parametrics
TSC2046IPWR absolute maximum ratings: (1) +Vcc and IOVDD to GND: -0.3 to +6V; (2) Analog Inputs to GND: -0.3 to +Vcc +0.3V; (3) Digital Inputs to GND: -0.3 to IOVDD +0.3V; (4) Power Dissipation: 250mW; (5) Maximum Junction Temperature: +150°C; (6) Operating Temperature Range: -40 to +85°C; (7) Storage Temperature Range: -65 to +150°C; (8) Lead Temperature (soldering, 10s) : +300°C.
Features
TSC2046IPWR features: (1) same pinout as ADS7846; (2) 2.2 to 5.25V operation; (3) 1.5 to 5.25V digital I/O; (4) internal 2.5V reference; (5) direct battery measurement (0 to 6V) ; (6) on-chip temperature measurement; (7) touch-preasure measurment; (8) available in TSSOP-16, QFN-16, and VFBGA-48 packages.
Diagrams

| Image | Part No | Mfg | Description | ![]() |
Pricing (USD) |
Quantity | ||||||||||||
|---|---|---|---|---|---|---|---|---|---|---|---|---|---|---|---|---|---|---|
![]() |
![]() TSC2046IPWR |
![]() Texas Instruments |
![]() Touch Screen Converters & Controllers 4-Wire w/low voltage digital I/O |
![]() Data Sheet |
![]()
|
|
||||||||||||
![]() |
![]() TSC2046IPWRG4 |
![]() Texas Instruments |
![]() Touch Screen Converters & Controllers 4-Wire w/low voltage digital I/O |
![]() Data Sheet |
![]()
|
|
||||||||||||
(Hong Kong)









