Product Summary
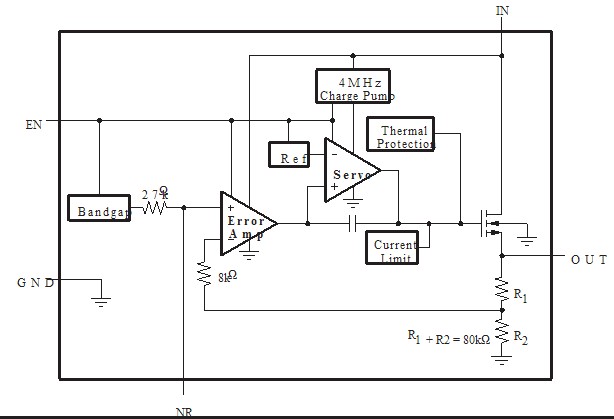
The TPS73733DCQR is a 1A low-dropout regulator with reverse current protection. Its applications include point of load regulation for DSPs, FPGAs, ASICs, and microprocessors, post-regulation for switching supplies, portable/battery-powered equipment. The TPS73733DCQR uses an advanced BiCMOS process to yield high precision while delivering very low dropout voltages and low ground pin current. Current consumption, when not enabled, is under 20nA and ideal for portable applications. The TPS73733DCQR protected by thermal shutdown and Protection foldback current limit.
Parametrics
TPS73733DCQR absolute maximum ratings: (1)VIN range: -0.3 to +6.0V; (2)VEN range: -0.3 to +6.0V; (3)VOUT range: -0.3 to +5.5V; (4)VNR, VFB range: -0.3 to +6.0V; (5)Junction temperature range: -55 to +150℃; (6)Storage temperature range: -65 to +150℃; (7)ESD rating, HBM: 2kV; (8)ESD rating, CDM: 500V.
Features
TPS73733DCQR features: (1)Stable with 1.0μF or larger ceramic output capacitor; (2)Input voltage range: 2.2V to 5.5V; (3)Ultra-low dropout voltage: 130mV typ at 1A; (4)Excellent load transient response-even with only 1.0μF output capacitor; (5)NMOS topology delivers low reverse leakage current; (6)1.0%initial accuracy; (7)3% overall accuracy over line, load, and temperature; (8)Less than 20nA typical; (9)Thermal shutdown and current limit for fault protection; (10)Available in multiple output voltage versions.
Diagrams

| Image | Part No | Mfg | Description | ![]() |
Pricing (USD) |
Quantity | ||||||||||||
|---|---|---|---|---|---|---|---|---|---|---|---|---|---|---|---|---|---|---|
![]() |
![]() TPS73733DCQR |
![]() Texas Instruments |
![]() Low Dropout (LDO) Regulators Cap-Free 1A LDO Reg |
![]() Data Sheet |
![]()
|
|
||||||||||||
![]() |
![]() TPS73733DCQRG4 |
![]() Texas Instruments |
![]() Low Dropout (LDO) Regulators Sgl Output LDO 1A Fixed 3.3V |
![]() Data Sheet |
![]() Negotiable |
|
||||||||||||
(Hong Kong)









