Product Summary
The TPS65252RHDR is a 4.5-V TO 16-V INPUT, HIGH CURRENT, SYNCHRONOUS STEP DOWN DUAL BUCK SWITCHER WITH INTEGRATED FET AND ONE USB SWITCH AND SVS. The TPS65252RHDR features two synchronous wide input range high efficiency buck converters. The converters of the TPS65252RHDR are designed to simplify its application while giving the designer the option to optimize their usage according to the target application. The applications of the TPS65252RHDR include DTV, DSL Modems, Cable Modems, Set Top Boxes, Car DVD Players, Home Gateway and Access Point Networks, Wireless Routers.
Parametrics
TPS65252RHDR absolute maximum ratings: (1)Voltage range at VIN1,VIN2, LX1, LX2: –0.3 to 18 V; (2)Voltage range at LX1, LX2 (maximum withstand voltage transient < 20 ns): –3 to 18 V; (3)Voltage at BST1, BST2, referenced to Lx pin: –0.3 to 7 V; (4)Voltage at V7V, COMP1, COMP2, USB_VIN, USB_VO: –0.3 to 7 V; (5)Voltage at V3V, RLIM1, RLIM2, EN1,EN2, SS1, SS2, FB1, FB2, ROSC, LOW_P: –0.3 to 3.6 V; (6)Voltage at GND: –0.3 to 0.3 V; (7)TJ, Operating virtual junction temperature range: –40 to 125 ℃; (8)TSTG, Storage temperature range: –55 to 150 ℃.
Features
TPS65252RHDR features: (1)Wide Input Supply Voltage Range: 4.5 V to 16 V; (2)Output Range 0.8 to VIN - 1 V; (3)Fully Integrated Dual Buck, 3.5 A/2.5-A Maximum Current, 3-A/2-A Continuous Operation; (4)High Efficiency; (5)Switching Frequency: 300 kHz - 2.2 MHz Set By External Resistor; (6)External Enable/Sequencing Pins; (7)Adjustable Cycle-By-Cycle Current Limit Set By External Resistor; (8)Soft Start Pins; (9)Current Mode Control With Simple Compensation Circuit; (10)Power Good and Reset Generator; (11)Low Power Mode Set By External Signal; (12)One Current Adjustable USB Switch With Over Current Protection; (13)Supervisory Circuit; (14)QFN Package, 28-Pin 5 mm × 5 mm RHD.
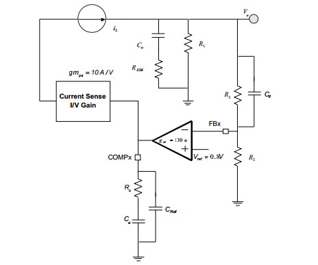
Diagrams

| Image | Part No | Mfg | Description | ![]() |
Pricing (USD) |
Quantity | ||||||||||||
|---|---|---|---|---|---|---|---|---|---|---|---|---|---|---|---|---|---|---|
![]() |
![]() TPS65252RHDR |
![]() Texas Instruments |
![]() PMIC Solutions 4.5-16V Inp w/ 2 BUCK CONVERTER |
![]() Data Sheet |
![]()
|
|
||||||||||||
| Image | Part No | Mfg | Description | ![]() |
Pricing (USD) |
Quantity | ||||||||||||
![]() |
![]() TPS60100 |
![]() Other |
![]() |
![]() Data Sheet |
![]() Negotiable |
|
||||||||||||
![]() |
![]() TPS60100EVM-131 |
![]() Texas Instruments |
![]() Power Management IC Development Tools 2 batt cells |
![]() Data Sheet |
![]()
|
|
||||||||||||
![]() |
![]() TPS60100PWP |
![]() Texas Instruments |
![]() Charge Pumps Reg 3.3V Lo-Ns Chrg Pump DC-DC Cnvtr |
![]() Data Sheet |
![]()
|
|
||||||||||||
![]() |
![]() TPS60100PWPG4 |
![]() Texas Instruments |
![]() Charge Pumps Reg 3.3V Lo-Ns Chrg Pump DC-DC Cnvtr |
![]() Data Sheet |
![]()
|
|
||||||||||||
![]() |
![]() TPS60100PWPR |
![]() Texas Instruments |
![]() Charge Pumps Reg 3.3V Lo-Ns Chrg Pump DC-DC Cnvtr |
![]() Data Sheet |
![]()
|
|
||||||||||||
![]() |
![]() TPS60100PWPRG4 |
![]() Texas Instruments |
![]() Charge Pumps Reg 3.3V Lo-Ns Chrg Pump DC-DC Cnvtr |
![]() Data Sheet |
![]()
|
|
||||||||||||
(Hong Kong)










