Product Summary
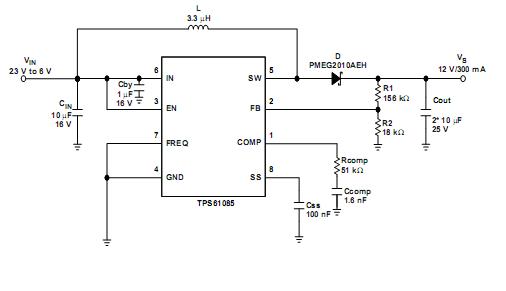
The TPS61085DGKT is a high frequency, high efficiency DC to DC converter with an integrated 2.0A, 0.13Ω power switch capable of providing an output voltage up to 18.5V. The external compensation of the TPS61085DGKT allows optimizing the application for specific conditions. Applications of the TPS61085DGKT include: Handheld Devices, GPS Receiver, Digital Still Camera, Portable Applications, DSL Modem, PCMCIA Card and TFT LCD Bias Supply.
Parametrics
TPS61085DGKT absolute maximum ratings: (1) Input voltage range IN: -0.3 to 7V; (2) Voltage range on pins EN, FB, SS, FREQ, COMP: -0.3 to 7V; (3) Voltage on pin SW: 20V; (4) ESD rating HBM: 2kV; (5) ESD rating MM: 200V; (6) ESD rating CDM: 500V; (7) Operating junction temperature range: -40 to 150°C; (8) Operating junction temperature range: -65 to 150°C; (9) Lead temperature (soldering, 10 sec) : 260°C.
Features
TPS61085DGKT features: (1) 2.3V to 6V Input Voltage Range; (2) 18.5V Boost Converter With 2.0A Switch Current; (3) 650kHz/1.2 MHz Selectable Switching Frequency; (4) Adjustable Soft-Start; (5) Thermal Shutdown; (6) Undervoltage Lockout; (7) 8-Pin TSSOP Package.
Diagrams

| Image | Part No | Mfg | Description | ![]() |
Pricing (USD) |
Quantity | ||||||||||||
|---|---|---|---|---|---|---|---|---|---|---|---|---|---|---|---|---|---|---|
![]() |
![]() TPS61085DGKT |
![]() Texas Instruments |
![]() DC/DC Switching Regulators 650kHz 1.2MHz Step- Up DC-DC Converter |
![]() Data Sheet |
![]()
|
|
||||||||||||
![]() |
![]() TPS61085DGKTG4 |
![]() Texas Instruments |
![]() DC/DC Switching Regulators 650kHz 1.2MHz Step- Up DC-DC Cnvrtr |
![]() Data Sheet |
![]()
|
|
||||||||||||
(Hong Kong)









