Product Summary
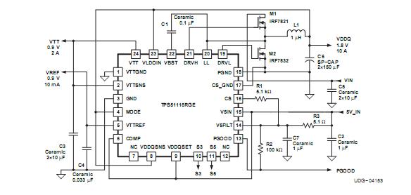
The TPS51116RGET is a complete DDR, DDR2 and DDR3 memory power solution synchronous buck controller, 3A LDO, buffered reference. The TPS51116RGET offers the lowest total solution cost in systems where spaceis at a premium. Applications of the TPS51116RGET include: DDR/DDR2/DDR3/LPDDR3 Memory Power, Supplies and SSTL-2 SSTL-18 and HSTL Termination.
Parametrics
TPS51116RGET absolute maximum ratings: (1) VBST: -0.3 to 6V; (2) VBST wrt LL: -0.3 to 6V; (3) CS, MODE, S3, S5, VTTSNS, VDDQSNS, V5IN, VLDOIN, VDDQSET,V5FILT: -0.3 to 6V; (4) PGND, VTTGND, CS_GND: -0.3 to 0.3V; (5) Output voltage range, DRVH: -1 to 3.6V, LL: -0.3 to 6V, COMP, DRVL, PGOOD, VTT, VTTREF: -0.3 to 6V; (6) Operating ambient temperature range: -40 to 85°C; (7) Storage temperature Tstg: -55 to 150°C.
Features
TPS51116RGET features: (1) Synchronous Buck Controller (VDDQ) ; (2) Supports Soft-Off in S4/S5 States; (3) 3-A LDO (VTT), Buffered Reference (VREF) ; (4) uffered Low Noise 10-mA VREF Output; (5) Accuracy 20 mV for both VREF and VTT; (6) Supports High-Z in S3 and Soft-Off in S4/S5; (7) Thermal Shutdown.
Diagrams

| Image | Part No | Mfg | Description | ![]() |
Pricing (USD) |
Quantity | ||||||||||||
|---|---|---|---|---|---|---|---|---|---|---|---|---|---|---|---|---|---|---|
![]() |
![]() TPS51116RGET |
![]() Texas Instruments |
![]() DC/DC Switching Controllers DDR2 SWITCHER AND LDO |
![]() Data Sheet |
![]()
|
|
||||||||||||
![]() |
![]() TPS51116RGETG4 |
![]() Texas Instruments |
![]() DC/DC Switching Controllers DDR2 SWITCHER AND LDO |
![]() Data Sheet |
![]()
|
|
||||||||||||
(Hong Kong)









