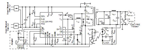
Product Summary
The TPS23754PWPR is a combined Power over Ethernet (PoE) powered device (PD) interface and The TPS23754 has a 15 V converter startup while the current-mode dc/dc controller optimized specifically for isolated converters. The TPS23754PWPR supports a number of input voltage ORing options including highest voltage, external adapter preference, and PoE preference. Applications of the TPS23754PWPR include: IEEE 802.3at (Draft) Compliant Devices, Video and VoIP Telephones, RFID Readers, Multiband Access Points and Security Cameras.
Parametrics
TPS23754PWPR absolute maximum ratings: (1) Input voltage range, ARTN , COM , DEN, PPD, RTN , VDD , VDD1: -0.3 to 100V; (2) Input voltage range CLS: -0.3 to 6.5V; (3) nput voltage range: -0.3 to 6.5V; (4) Input voltage range CS to [ARTN,COM] : -0.3 to VB; (5) Input voltage range [ARTN, COM] to RTN: -2 to 2V; (6) Voltage range V , T2P, to [ARTN, COM] : -0.3 to 19V; (7) Average Sourcing or sinking current, GATE, GAT2: 25mArms; (8) ESD rating, HBM: 2kV; (9) ESD rating, CDM: 2kV; (10) Operating junction temperature range, TJ: -40°C to Internally limited.
Features
TPS23754PWPR features: (1) Powers up to 30 W (input) PDs; (2) DC/DC Control Optimized for Isolated Converters; (3) Supports High-efficiency Topologies; (4) Complete PoE Interface; (5) Enhanced Classification per IEEE 802.3 at (Draft) with Status Flag; (6) Adapter ORing Support Programmable Frequency with Synchronization; (7) Robust 100 V, 0.5 Hotswap MOSFET -40 to 125°C Junction Temperature Range; (8) Industry Standard PowerPAD TSSOP-20.
Diagrams

| Image | Part No | Mfg | Description | ![]() |
Pricing (USD) |
Quantity | ||||||||||
|---|---|---|---|---|---|---|---|---|---|---|---|---|---|---|---|---|
![]() |
![]() TPS23754PWPR |
![]() Texas Instruments |
![]() Hot Swap & Power Distribution Hi Pwr/Hi Eff PoE Inter & DC/DC Cntrlr |
![]() Data Sheet |
![]()
|
|
||||||||||
![]() |
![]() TPS23754PWPR-1 |
![]() Texas Instruments |
![]() Hot Swap & Power Distribution IEEE 802.3at PoE Int & Iso Cnvrtr Cntrlr |
![]() Data Sheet |
![]()
|
|
||||||||||
(Hong Kong)









