Product Summary
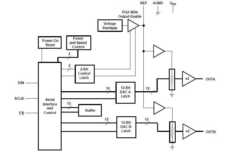
The TLV5638IDR is a dual 12-bit voltage output DAC with a flexible 3-wire serial interface. The serial interface allows glueless interface to TMS320, SPI., QSPI., and Microwire. serial ports. It is programmed with a 16-bit serial string containing 4 control and 12 data bits. The resistor string output voltage is buffered by a x2 gain rail-to-rail output buffer. The applications of the TLV5638IDR include Digital Servo Control Loops, Digital Offset and Gain Adjustment, Industrial Process Control, Machine and Motion Control Devices, Mass Storage Devices.
Parametrics
TLV5638IDR absolute maximum ratings: (1)Supply voltage (VDD to AGND): 7 V; (2)Reference input voltage range: -0.3 V to VDD + 0.3 V; (3)Digital input voltage range: -0.3 V to VDD + 0.3 V; (4)Operating free-air temperature range, TA: -40℃ to 85℃; (5)Storage temperature range, Tstg: -65℃ to 150℃; (6)Lead temperature 1,6 mm (1/16 inch) from case for 10 seconds: 260℃.
Features
TLV5638IDR features: (1)Dual 12-Bit Voltage Output DAC; (2)Programmable Internal Reference; (3)Programmable Settling Time: 1 μs in Fast Mode, 3.5 μs in Slow Mode; (4)Compatible With TMS320 and SPI Serial Ports; (5)Differential Nonlinearity <0.5 LSB Typ; (6)Monotonic Over Temperature.
Diagrams

| Image | Part No | Mfg | Description | ![]() |
Pricing (USD) |
Quantity | ||||||||||
|---|---|---|---|---|---|---|---|---|---|---|---|---|---|---|---|---|
![]() |
![]() TLV5638IDR |
![]() Texas Instruments |
![]() DAC (D/A Converters) 2.7-5.5-V Low Power Dual 12-Bit DAC |
![]() Data Sheet |
![]()
|
|
||||||||||
![]() |
![]() TLV5638IDRG4 |
![]() Texas Instruments |
![]() DAC (D/A Converters) 2.7-5.5-V Low Power Dual 12-Bit DAC |
![]() Data Sheet |
![]()
|
|
||||||||||
(Hong Kong)









