Product Summary
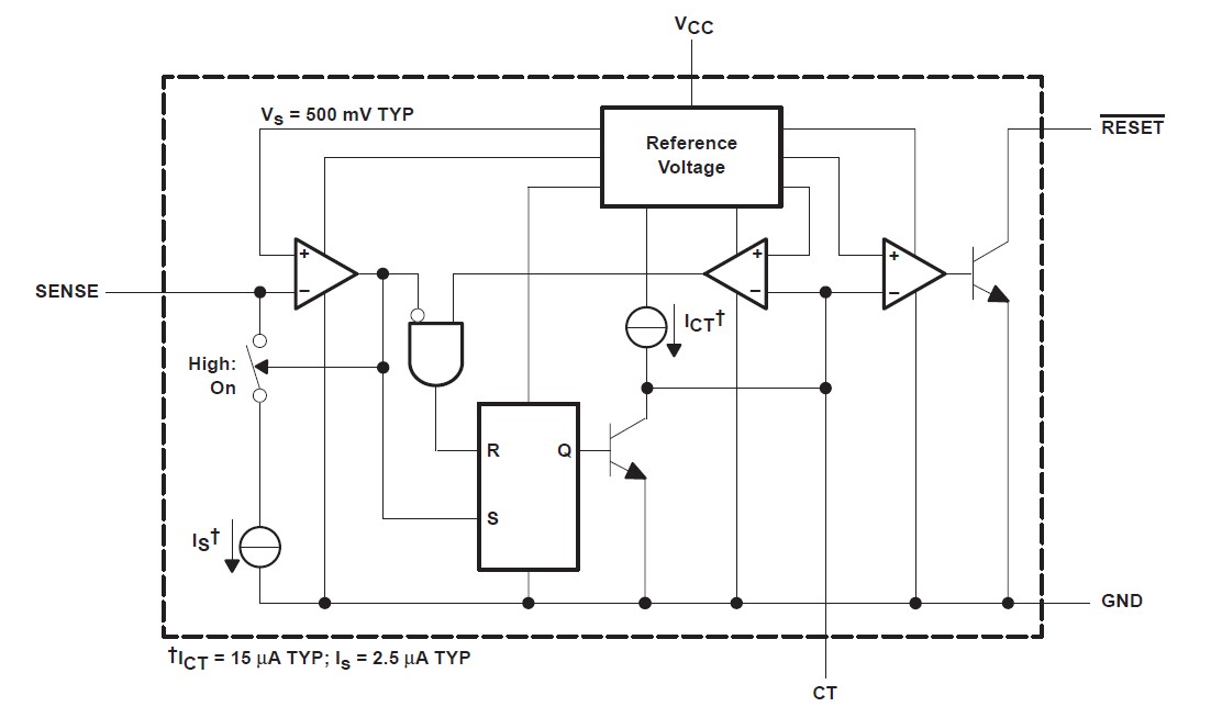
The TL7700CPSR is a bipolar integrated circuit designed for use as a reset controller in microcomputer and microprocessor systems. The SENSE voltage can be set to any value greater than 0.5 V using two external resistors. The hysteresis value of the sense voltage also can be set by the same resistors. The TL7700CPSR includes a precision voltage reference, fast comparator, timing generator, and output driver, so the TL7700CPSR can generate a power-on reset signal in a digital system.
Parametrics
TL7700CPSR absolute maximum ratings: (1)Supply voltage, VCC (see Note 1): 41 V; (2)Sense input voltage range, –0.3 V to 41 V; (3)Output voltage, VOH (off state): 41 V; (4)Output current, IOL (on state): 5 mA; (5)Package thermal impedance, qJA (see Notes 2 and 3): P package: 85°C/W; (6)Package thermal impedance, qJA (see Notes 2 and 3): PS package: 95°C/W; (7)Package thermal impedance, qJA (see Notes 2 and 3): PW package: 149°C/W; (8)Storage temperature range: –65°C to 150°C.
Features
TL7700CPSR features: (1)Adjustable Sense Voltage With Two External Resistors; (2)Adjustable Hysteresis of Sense Voltage; (3)Wide Operating Supply-Voltage Range: 1.8 V to 40 V; (4)Wide Operating-Temperature Range: –40°C to 85°C; (5)Low Power Consumption (ICC = 0.6 mA TYP, VCC = 40 V); (6)Minimum External Components; (7)Package Options Include Plastic Small-Outline (PS)and Thin Shrink Small-Outline (PW)Packages and Standard DIP (P).
Diagrams

| Image | Part No | Mfg | Description | ![]() |
Pricing (USD) |
Quantity | ||||||||||||
|---|---|---|---|---|---|---|---|---|---|---|---|---|---|---|---|---|---|---|
![]() |
![]() TL7700CPSR |
![]() Texas Instruments |
![]() Supervisory Circuits Supply V |
![]() Data Sheet |
![]()
|
|
||||||||||||
![]() |
![]() TL7700CPSRG4 |
![]() Texas Instruments |
![]() Supervisory Circuits VOLTAGE SUPERVISOR |
![]() Data Sheet |
![]()
|
|
||||||||||||
(Hong Kong)









