Product Summary
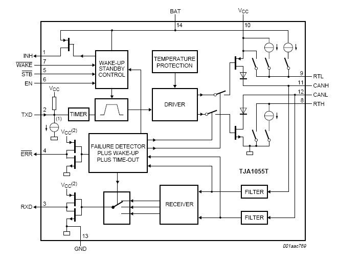
The TJA1055T/C,512 is an Enhanced fault-tolerant CAN transceiver. It is the interface between the protocol controller and the physical bus wires in a Controller Area Network (CAN). It is primarily intended for low-speed applications up to 125 kBd in passenger cars. The device provides differential receive and transmit capability but will switch to single-wire transmitter and/or receiver in error conditions. The most important improvements of the TJA1055T/C,512 with respect to the TJA1054 and TJA1054A are: Improved ElectroStatic Discharge (ESD) performance; Lower current consumption in sleep mode; Wake-up signalling on RXD and ERR without VCC active; 3 V interfacing with microcontroller possible with TJA1055T/3.
Parametrics
TJA1055T/C,512 absolute maximum ratings: (1)VCC supply voltage: -0.3 to +6 V; (2)VBAT battery supply voltage: -0.3 to +58 V; (3)VTXD voltage on pin TXD: -0.3 to VCC + 0.3 V; (4)VRXD voltage on pin RXD: -0.3 to VCC + 0.3 V; (5)VERR voltage on pin ERR: -0.3 to VCC + 0.3 V; (6)VSTB voltage on pin STB: -0.3 to VCC + 0.3 V; (7)VEN voltage on pin EN: -0.3 to VCC + 0.3 V.
Features
TJA1055T/C,512 features: (1)Pin-to-pin compatible with TJA1054 and TJA1054A; (2)Baud rate up to 125 kBd; (3)Up to 32 nodes can be connected; (4)Supports unshielded bus wires; (5)Very low ElectroMagnetic Emission (EME) due to built-in slope control function and a very good matching of the CANL and CANH bus outputs; (6)Very high ElectroMagnetic Immunity (EMI) in normal operating mode and in low power modes; (7)Fully integrated receiver filters; (8)Transmit Data (TxD) dominant time-out function.
Diagrams

| Image | Part No | Mfg | Description | ![]() |
Pricing (USD) |
Quantity | ||||||||||||
|---|---|---|---|---|---|---|---|---|---|---|---|---|---|---|---|---|---|---|
![]() |
![]() TJA1055T/C,512 |
![]() NXP Semiconductors |
![]() Network Controller & Processor ICs FAULT-TOLERANT |
![]() Data Sheet |
![]()
|
|
||||||||||||
| Image | Part No | Mfg | Description | ![]() |
Pricing (USD) |
Quantity | ||||||||||||
![]() |
![]() TJA1010 |
![]() Other |
![]() |
![]() Data Sheet |
![]() Negotiable |
|
||||||||||||
![]() |
![]() TJA1010T/N1,118 |
![]() NXP Semiconductors |
![]() Power Driver ICs OCTAL LOW SIDE DRVR |
![]() Data Sheet |
![]() Negotiable |
|
||||||||||||
![]() |
![]() TJA1020 |
![]() Other |
![]() |
![]() Data Sheet |
![]() Negotiable |
|
||||||||||||
![]() |
![]() TJA1020T |
![]() Other |
![]() |
![]() Data Sheet |
![]() Negotiable |
|
||||||||||||
![]() |
![]() TJA1020T/N,112 |
![]() |
![]() IC TXRX CAN 8BIT 27V 8SOIC |
![]() Data Sheet |
![]() Negotiable |
|
||||||||||||
![]() |
![]() TJA1020T/N,118 |
![]() |
![]() IC TXRX CAN 8BIT 27V 8SOIC |
![]() Data Sheet |
![]() Negotiable |
|
||||||||||||
(Hong Kong)










