Product Summary
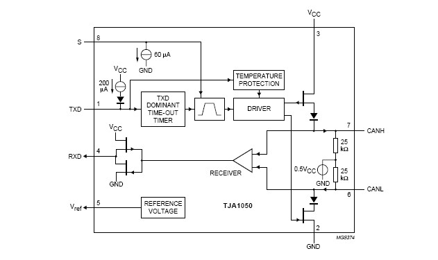
The TJA1050T/VM is a High speed CAN transceiver. The TJA1050T/VM is the interface between the CAN protocol controller and the physical bus. The device provides differential transmit capability to the bus and differential receive capability to the CAN controller. The TJA1050T/VM is the successor to the PCA82C250 high speed CAN transceiver.
Parametrics
TJA1050T/VM absolute maximum ratings: (1)supply voltage: -0.3 to +5.25 V; (2)DC voltage at CANL and CANH: -27 +40 V; (3)DC voltage at TXD, RXD, Vref and S: -0.3 to VCC + 0.3 V; (4)transient voltage at CANH and CANL: -55 +55 V; (5)storage temperature: -55 to +150 ℃; (6)operating ambient temperature: -40 to +125 ℃; (7)junction temperature: -40 to +150 ℃.
Features
TJA1050T/VM features: (1)Fully compatible with the “ISO 11898” standard; (2)High speed (up to 1 Mbaud); (3)Transmit Data (TXD) dominant time-out function; (4)Bus lines protected against transients in an automotive environment; (5)Silent mode in which the transmitter is disabled; (6)Differential receiver with wide common-mode range for high ElectroMagnetic Immunity (EMI); (7)Input levels compatible with 3.3 V devices; (8)Thermally protected; (9)Short-circuit proof to battery and ground; (10)An unpowered node does not disturb the bus lines; (11)At least 110 nodes can be connected.
Diagrams

| Image | Part No | Mfg | Description | ![]() |
Pricing (USD) |
Quantity | ||||||||||||
|---|---|---|---|---|---|---|---|---|---|---|---|---|---|---|---|---|---|---|
![]() |
![]() TJA1050T/VM,112 |
![]() NXP Semiconductors |
![]() CAN Interface IC HIGH SPEED CAN TRANSCEIVER |
![]() Data Sheet |
![]()
|
|
||||||||||||
![]() |
![]() TJA1050T/VM,118 |
![]() NXP Semiconductors |
![]() CAN Interface IC HIGH SPEED CAN TRANSCEIVER |
![]() Data Sheet |
![]()
|
|
||||||||||||
![]() |
![]() TJA1050T/VM,518 |
![]() |
![]() IC TRANSCEIVER CAN 8SOIC |
![]() Data Sheet |
![]() Negotiable |
|
||||||||||||
(Hong Kong)









