Product Summary
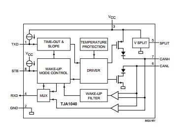
The TJA1042T,112 is a High speed CAN transceiver. The TJA1042T,112 is the interface between the Controller Area Network (CAN) protocol controller and the physical bus. It is primarily intended for high speed applications, up to 1 MBaud, in passenger cars. The TJA1042T,112 provides differential transmit capability to the bus and differential receive capability to the CAN controller. Being pin compatible and offering the same excellent EMC performance.
Parametrics
TJA1042T,112 absolute maximum ratings: (1)VCC supply voltage no time limit: -0.3 to +6 V; operating range: -4.75 to 5.25 V; (2)VTXD, DC voltage on pin TXD: -0.3 to VCC +0.3 V; (3)VRXD, DC voltage on pin RXD: -0.3 to VCC +0.3 V; (4)VSTB, DC voltage on pins STB: -0.3 to VCC +0.3 V; (5)VCANH, DC voltage on pin CANH: -27 to +40 V; (6)VCANL, DC voltage on pin CANL: -27 to +40 V; (7)VSPLIT, DC voltage on pin SPLIT: -27 to +40 V; (8)Vtrt, transient voltages on pins CANH, CANL and SPLIT: -200 to +200 V; (9)Vesd, electrostatic discharge voltage Human Body Model (HBM): -6 to +6kV; all other pins: -4 to +4kV; (10)Machine Model (MM): -200 to +200 V; (11)Tvj, virtual junction temperature: -40 to +150℃; (12)Tstg, storage temperature: -55 to +150℃.
Features
TJA1042T,112 features: (1)Fully compatible with the ISO 11898 standard; (2)High speed (up to 1 MBaud); (3)Very low-current standby mode with remote wake-up capability via the bus; (4)Very low ElectroMagnetic Emission (EME); (5)Differential receiver with high common-mode range for ElectroMagnetic Immunity (EMI); (6)Transceiver in unpowered state disengages from the bus (zero load); (7)Input levels compatible with 3.3 V and 5 V devices; (8)Voltage source for stabilizing the recessive bus level if split termination is used (further improvement of EME); (9)At least 110 nodes can be connected; (10)Transmit Data (TXD) dominant time-out function; (11)Bus pins protected against transients in automotive environments; (12)Bus pins and pin SPLIT short-circuit proof to battery and ground; (13)Thermally protected.
Diagrams

| Image | Part No | Mfg | Description | ![]() |
Pricing (USD) |
Quantity | ||||||||||||
|---|---|---|---|---|---|---|---|---|---|---|---|---|---|---|---|---|---|---|
![]() |
![]() TJA1042T,112 |
![]() NXP Semiconductors |
![]() CAN Interface IC CAN 1Mbps Standby 3.3V/5V 8-Pin |
![]() Data Sheet |
![]()
|
|
||||||||||||
| Image | Part No | Mfg | Description | ![]() |
Pricing (USD) |
Quantity | ||||||||||||
![]() |
![]() TJA1010 |
![]() Other |
![]() |
![]() Data Sheet |
![]() Negotiable |
|
||||||||||||
![]() |
![]() TJA1010T/N1,118 |
![]() NXP Semiconductors |
![]() Power Driver ICs OCTAL LOW SIDE DRVR |
![]() Data Sheet |
![]() Negotiable |
|
||||||||||||
![]() |
![]() TJA1020 |
![]() Other |
![]() |
![]() Data Sheet |
![]() Negotiable |
|
||||||||||||
![]() |
![]() TJA1020T |
![]() Other |
![]() |
![]() Data Sheet |
![]() Negotiable |
|
||||||||||||
![]() |
![]() TJA1020T/N,112 |
![]() |
![]() IC TXRX CAN 8BIT 27V 8SOIC |
![]() Data Sheet |
![]() Negotiable |
|
||||||||||||
![]() |
![]() TJA1020T/N,118 |
![]() |
![]() IC TXRX CAN 8BIT 27V 8SOIC |
![]() Data Sheet |
![]() Negotiable |
|
||||||||||||
(Hong Kong)










