Product Summary
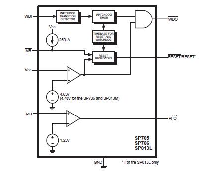
The SP705EN-L is a microprocessor (mP) supervisory circuit that integrates myriad components involved in discrete solutions which monitor power-supply and battery in mP and digital systems. The SP705EN-L will significantly improve system reliability and operational efficiency when compared to solutions obtained with discrete components. The features of the SP705EN-L series include a watchdog timer, a mP reset, a Power Fail Comparator, and a manual-reset input.
Parametrics
SP705EN-L absolute maximum ratings: (1)Vcc: -0.3V to +6.0V; (2)All Other Inputs: -0.3V to (Vcc+0.3V); (3)Input Current: Vcc: 20mA; GND: 20mA; (4)Output Current (all outputs): 20mA; ESD Rating: 4KV; (5)Continuous Power Dissipation Plastic DIP (derate 9.09mW/℃ above +70℃): 727mW; SO (derate 5.88mW/℃ above +70℃): 471mW; Mini SO (derate 4.10mW/℃ above +70℃): 330mW; (6)Storage Temperature Range: -65℃ to +160℃; (7)Lead Temperature (soldering, 10s): +300℃.
Features
SP705EN-L features: (1)Precision Voltage Monitor: SP705/707/813L at 4.65V; SP706/708 at 4.40V; (2)RESET Pulse Width - 200ms; (3)Independent Watchdog Timer - 1.6s Timeout (SP705/706/813L); (4)60mA Maximum Supply Current; (5)Debounced TTL/CMOS Manual Reset Input; (6)RESET Asserted Down to VCC = 1.1V; (7)Voltage Monitor for Power Failure or Low Battery Warning; (8)Available in 8-pin PDIP, NSOIC, and mSOIC packages; (9)Pin Compatible Enhancement to Industry Standard 705-708/813L Series; (10)Functionally Compatible to Industry Standard 1232 Series.
Diagrams

| Image | Part No | Mfg | Description | ![]() |
Pricing (USD) |
Quantity | ||||||||||||
|---|---|---|---|---|---|---|---|---|---|---|---|---|---|---|---|---|---|---|
![]() |
![]() SP705EN-L |
![]() Exar |
![]() Supervisory Circuits 1V-5.5V 60IQ temp -40C to 85C |
![]() Data Sheet |
![]()
|
|
||||||||||||
![]() |
![]() SP705EN-L/TR |
![]() Exar |
![]() Supervisory Circuits LOW PWR MICROPROCESSOR |
![]() Data Sheet |
![]()
|
|
||||||||||||
(Hong Kong)









