Product Summary
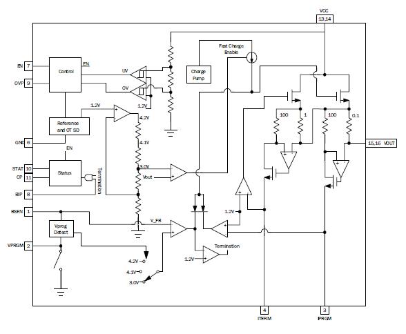
The SC8011/B is a fully integrated, single cell, constant-cur-rent/constant-voltage Lithium-Ion\Li-Polymer battery charger management system. The SC8011/B has built in intelligence and extreme functionality. When the battery voltage is below 2.8V the charger operates in a precharge mode with a charging current of up to 125mA based on the ITERM pin resistor. The applications of the SC8011/B include Cellular phones, PDA’s and Handheld computers, Handheld meters, Charging stations, Digital cameras.
Parametrics
SC8011/B absolute maximum ratings: (1)VCC, ENto GND: -0.3 to 14.0V; (2)VOUT VPRGM, IPRGM, CP, OVP, STAT, TERM, BIP to GND: -0.3 to +6.0V; (3)Power Dissipation MLP (Derate 20mW/℃ above 85℃), PD: 2.5W; (4)VOUT short to GND: Continuous; (5)Thermal Resistance, Junction to Ambient, θJA: 50℃/W; (6)Operating Junction Temperature, TJ: 150℃; (7)Lead Temperature, Tlead: 235℃; (8)Storage Temperature (Soldering) 10 seconds, Tstg: -65 to 150℃; (9)ESD Rating (Human Body Model), ESD: 2kV.
Features
SC8011/B features: (1)Fully integrated charger with FET pass transistor, reverse-blocking diode, sense resistor and thermal protection; (2)4.1V, 4.2V & Adjustable Output Voltage; (3)Programmable precharge, fastcharge & termination current; (4)Battery voltage controlled to 1% accuracy; (5)Soft-start for step load and adaptor plug-in; (6)Up to 1.5A continuous charge current; (7)Charge current monitor output from microcontroller or ADC Interface; (8)Input voltages range from 4.2V to 14V; (9)0.1μA Battery leakage in shutdown and monitor modes; (10)Operates without a battery in regulated LDO mode; (11)Small 4mm x 4mm 16 lead MLP package; (12)Low thermal impedance of 50℃/watt; (13)Few external components; (14)Over current protection in all charging modes; (15)Over voltage protection; (16)All outputs able to drive LED’s and interface to host processor; (17)Remote Kelvin sensing at the battery terminal; (18)Small input & output filter capacitors; (19)Status output communicates charging and end of charge cycle; (20)Now Available in Lead-Free Packaging; (21)Charges Li-Ion, Li-Polymer, NiCd and NiMH Batteries.
Diagrams

(Hong Kong)






