Product Summary
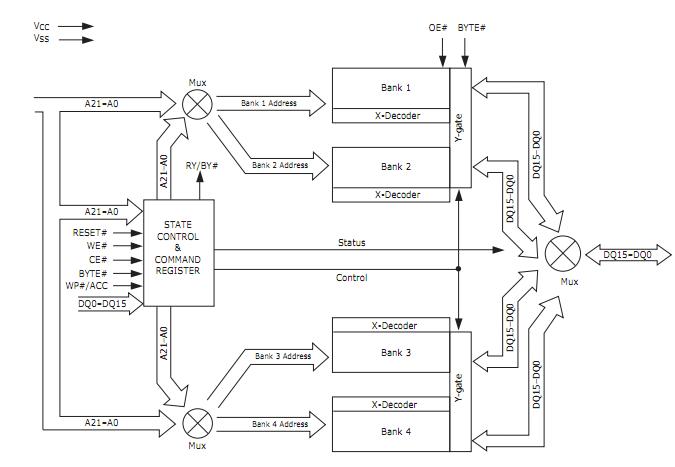
The S29JL064J70TFI000 is a 64 Mbit, 3.0 volt-only flash memory device. The S29JL064J70TFI000 is organized as 4,194,304 words of 16 bits each or 8,388,608 bytes of 8 bits each. Word mode data appears on DQ15–DQ0; byte mode data appears on DQ7–DQ0. The S29JL064J70TFI000 is designed to be programmed in-system with the standard 3.0 volt VCC supply, and can also be programmed in standard EPROM programmers. The device is available with an access time of 55, 60, 70 ns and is offered in a 48-ball FBGA or 48-pin TSOP package. Standard control pins—chip enable (CE#), write enable (WE#), and output enable (OE#)—control normal read and write operations, and avoid bus contention issues. The S29JL064J70TFI000 is requires only a single 3.0 volt power supply for both read and write functions. Internally generated and regulated voltages are provided for the program and erase operations.
Parametrics
S29JL064J70TFI000 absolute maximum ratings: (1)Storage Temperature Plastic Packages: –65 to +150 ℃; (2)Ambient Temperature with Power Applied: –65 to +125 ℃; (3)Voltage with Respect to Ground: –0.5 V to +4.0 V; (4)Output Short Circuit Current (Note 3): 200 mA.
Features
S29JL064J70TFI000 features: (1)Supports Common Flash Memory Interface (CFI); (2)Erase suspend/erase resume; (3)Data# polling and toggle bits; (4)Unlock bypass program command; (5)Ready/Busy# output (RY/BY#); (6)Hardware reset pin (RESET#); (7)WP#/ACC input pin; (8)Sector Protection.
Diagrams

| Image | Part No | Mfg | Description | ![]() |
Pricing (USD) |
Quantity | ||||||||||||
|---|---|---|---|---|---|---|---|---|---|---|---|---|---|---|---|---|---|---|
![]() |
![]() S29JL064J70TFI000 |
![]() Spansion |
![]() Flash 3V 64M SIMULTANEOUS READ/WRITE FLASH |
![]() Data Sheet |
![]()
|
|
||||||||||||
| Image | Part No | Mfg | Description | ![]() |
Pricing (USD) |
Quantity | ||||||||||||
![]() |
![]() S29JL032H |
![]() Other |
![]() |
![]() Data Sheet |
![]() Negotiable |
|
||||||||||||
![]() |
![]() S29JL032H70BAI320 |
![]() Spansion |
![]() Flash 32MB CMOS 3.0V 70ns BTM SECTOR |
![]() Data Sheet |
![]() Negotiable |
|
||||||||||||
![]() |
![]() S29JL032H70BFI310 |
![]() Spansion |
![]() Flash 32MB CMOS 3.0V 70ns TOP SECTOR |
![]() Data Sheet |
![]() Negotiable |
|
||||||||||||
![]() |
![]() S29JL032H70BFI320 |
![]() Spansion |
![]() Flash 32MB CMOS 3.0V 70ns BTM SECTOR |
![]() Data Sheet |
![]() Negotiable |
|
||||||||||||
![]() |
![]() S29JL032H70TAI010 |
![]() Spansion |
![]() Flash 32MB CMOS 3.0V 70ns TOP SECTOR |
![]() Data Sheet |
![]() Negotiable |
|
||||||||||||
![]() |
![]() S29JL032H70TAI210 |
![]() Spansion |
![]() Flash 90NS 3V 32MB 29DL800 TP BT BLCK IC-FEPROM |
![]() Data Sheet |
![]() Negotiable |
|
||||||||||||
(Hong Kong)










