Product Summary
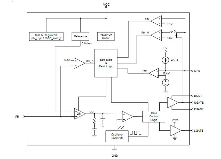
The RT9293 is a high efficiency synchronous buck PWM controller that generates logic-supply voltages in PC based systems. The RT9293 includes internal soft-start, frequency compensation networks and integrates all of the control, output adjustment, monitoring and protection functions into a single package. The applications of the RT9293 are Graphic Card, Motherboard, Desktop Servers, IA Equipments, Telecomm Equipments, High Power DC-DC Regulators.
Parametrics
RT9293 absolute maximum ratings: (1)Supply Voltage, VCC: 16V; (2)BOOT, VBOOT - VPHASE: 16V; (3)BOOT to PHASE: 15V; (4)UGATE: VPHASE - 0.3V to VBOOT + 0.3V; (5)LGATE: GND - 0.3V to VVCC + 0.3V; (6)Input, Output or I/O Voltage: GND-0.3V to 7V; (7)Power Dissipation: 0.625W; (8)Package Thermal Resistance: 160℃/W; (9)Junction Temperature: 150℃; (10)Lead Temperature (Soldering, 10 sec.): 260℃; (11)Storage Temperature Range: -65℃ to 150℃.
Features
RT9293 features: (1)Operating with 5V or 12V Supply Voltage; (2)Drives All Low Cost N-Channel MOSFETs; (3)Voltage Mode PWM Control; (4)300kHz Fixed Frequency Oscillator; (5)Fast Transient Response; (6)Internal Soft-Start; (7)Adaptive Non-Overlapping Gate Driver; (8)Over-Current Fault Monitor on MOSFET, No; (9)Current Sense Resistor Required; (10)RoHS Compliant and 100% Lead (Pb)-Free.
Diagrams

| Image | Part No | Mfg | Description | ![]() |
Pricing (USD) |
Quantity | ||||
|---|---|---|---|---|---|---|---|---|---|---|
![]() |
![]() RT9293 |
![]() Other |
![]() |
![]() Data Sheet |
![]() Negotiable |
|
||||
| Image | Part No | Mfg | Description | ![]() |
Pricing (USD) |
Quantity | ||||
![]() |
![]() RT9202 |
![]() Other |
![]() |
![]() Data Sheet |
![]() Negotiable |
|
||||
![]() |
![]() RT9202B |
![]() Other |
![]() |
![]() Data Sheet |
![]() Negotiable |
|
||||
![]() |
![]() RT9204/RT9204A |
![]() Other |
![]() |
![]() Data Sheet |
![]() Negotiable |
|
||||
![]() |
![]() RT9205 |
![]() Other |
![]() |
![]() Data Sheet |
![]() Negotiable |
|
||||
![]() |
![]() RT9205A |
![]() Other |
![]() |
![]() Data Sheet |
![]() Negotiable |
|
||||
![]() |
![]() RT9206 |
![]() Other |
![]() |
![]() Data Sheet |
![]() Negotiable |
|
||||
(Hong Kong)










