Product Summary
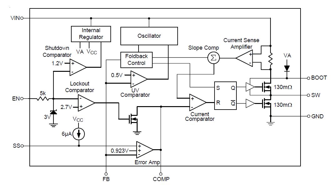
The RT8284NGS is a high efficiency, monolithic synchronous step down DC/DC converter that can deliver up to 2A output current from a 4.5V to 23V input supply. The RT8284NGS’s current mode architecture and external compensation allow the transient response to be optimized over a wide range of loads and output capacitors. The applications of the RT8284NGS include Wireless AP/Router, Set-Top-Box, Industrial and Commercial Low Power Systems, LCD Monitors and TVs, Green Electronics/Appliances, Point of Load Regulation of High-Performance DSPs.
Parametrics
RT8284NGS absolute maximum ratings: (1)Supply Voltage, VIN: -0.3V to 25V; (2)Input Voltage, SW: -0.3V to (VIN + 0.3V); <20ns: -3V to (VIN + 3V); (3)VBOOT, VSW: -0.3V to 6V; (4)Other Pins Voltages: -0.3V to 6V; (5)Power Dissipation, PD @ TA = 25℃, SOP-8: 1.111W; (6)SOP-8 (Exposed Pad): 1.333W; (7)Package Thermal Resistance (Note 2), SOP-8, θJA: 90℃/W; (8)SOP-8 (Exposed Pad), θJA: 75℃; (9)SOP-8 (Exposed Pad), θJC: 15℃; (10)Junction Temperature: 150℃; (11)Lead Temperature (Soldering, 10 sec.): 260℃; (12)Storage Temperature Range: -65℃ to 150℃.
Features
RT8284NGS features: (1)±1.5% High Accuracy Feedback Voltage; (2)Input Voltage Range: 4.5V to 23V; (3)2A Output Current; (4)Integrated N-MOSFETs; (5)Current Mode Control; (6)340kHz Fixed Frequency Operation; (7)Output Adjustable Voltage Range: 0.923V to 20V; (8)Efficiency Up to 95%; (9)Programmable Soft-Start; (10)Stable with Low ESR Ceramic Output Capacitors; (11)Cycle-by-Cycle Over Current Protection; (12)Input Under Voltage Lockout; (13)Output Under Voltage Protection; (14)Thermal Shutdown Protection; (15)RoHS Compliant and Halogen Free.
Diagrams

| Image | Part No | Mfg | Description | ![]() |
Pricing (USD) |
Quantity | ||||||||||||||||||
|---|---|---|---|---|---|---|---|---|---|---|---|---|---|---|---|---|---|---|---|---|---|---|---|---|
![]() |
![]() RT8284NGS |
![]() |
![]() IC REG BUCK SYNC ADJ 2A 8SOP |
![]() Data Sheet |
![]()
|
|
||||||||||||||||||
| Image | Part No | Mfg | Description | ![]() |
Pricing (USD) |
Quantity | ||||||||||||||||||
![]() |
![]() RT8202AGQW |
![]() |
![]() IC REG CTRLR BUCK PWM CM 16WQFN |
![]() Data Sheet |
![]()
|
|
||||||||||||||||||
![]() |
![]() RT8202GQW |
![]() |
![]() IC REG CTRLR BUCK PWM CM 16WQFN |
![]() Data Sheet |
![]()
|
|
||||||||||||||||||
![]() |
![]() RT8203 |
![]() Other |
![]() |
![]() Data Sheet |
![]() Negotiable |
|
||||||||||||||||||
![]() |
![]() RT8203GA |
![]() |
![]() IC CTRLR SMPS STPDN DUAL 28SSOP |
![]() Data Sheet |
![]()
|
|
||||||||||||||||||
![]() |
![]() RT8204 |
![]() Other |
![]() |
![]() Data Sheet |
![]() Negotiable |
|
||||||||||||||||||
![]() |
![]() RT8204AGQW |
![]() |
![]() IC REG DL BCK/LINEAR SYNC 16WQFN |
![]() Data Sheet |
![]()
|
|
||||||||||||||||||
(Hong Kong)










