Product Summary
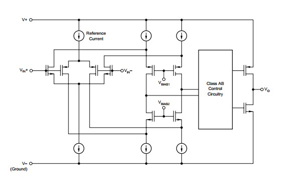
The OPA342NA/3K is a rail-to-rail CMOS operational amplifier which is designed for low cost, low power, miniature applications. They are optimized to operate on a single supply as low as 2.5V with an input common-mode voltage range that extends 300mV beyond the supplies. Rail-to-rail input/output and high-speed operation make them ideal for driving sampling Analog-to-Digital Converters (ADC). They are also well suited for general purpose and audio applicaitons and providing I/V conversion at the output of Digital-to-Analog Converters (DAC). Single, dual and quad versions have identical specs for design flexibility. Applications include communications, pcmcia cards, data acquisition, process control, audio processing, active filters, test equipment and consumer electronics.
Parametrics
OPA342NA/3K absolute maximum ratings: (1)Supply Voltage: 7.5V; (2)Operating Temperature: -55℃ to +125℃; (3)Storage Temperature: -65℃ to +150℃; (4)Junction Temperature: 150℃; (5)Lead Temperature (soldering, 10s): 300℃; (6)ESD Tolerance (Human Body Model): 4000V.
Features
OPA342NA/3K features: (1)low quiescent current; (2)rail-to-rail input; (3)rail-to-rail output (within 1mv); (4)single supply capability; (5)low cost; (6)bandwidth: 1mhz; (7)slew rate: 1v/μs; (8)thd + noise: 0.006%.
Diagrams

| Image | Part No | Mfg | Description | ![]() |
Pricing (USD) |
Quantity | ||||||||||||
|---|---|---|---|---|---|---|---|---|---|---|---|---|---|---|---|---|---|---|
![]() |
![]() OPA342NA/3K |
![]() Texas Instruments |
![]() Operational Amplifiers - Op Amps Low Cost Lo-Power Rail-to-Rail |
![]() Data Sheet |
![]()
|
|
||||||||||||
![]() |
![]() OPA342NA/3KG4 |
![]() Texas Instruments |
![]() Operational Amplifiers - Op Amps Low Cost Lo-Power Rail-to-Rail |
![]() Data Sheet |
![]()
|
|
||||||||||||
(Hong Kong)









