Product Summary
The OPA333AIDBVR is a CMOS operational amplifier uses a proprietary auto-calibration technique to simultaneously provide very low offset voltage (10μV max) and near-zero drift over time and temperature. These miniature, high-precision, low quiescent current amplifiers offer high-impedance inputs that have a common-mode range 100mV beyond the rails and rail-to-rail output that swings within 50mV of the rails. The applications of the OPA333AIDBVR include transducer applications, temperature measurements, electronic scales, medical instrumentation, battery-powered instruments, handheld test equipment.
Parametrics
OPA333AIDBVR absolute maximum ratings: (1)Supply Voltage: +7V; (2)Signal Input Terminals, Voltage/: -0.3V to (V+) + 0.3V; (3)Signal Input Terminals, Voltage: ±10mA; (4)Output Short-Circuit: Continuous; (5)Operating Temperature: -40℃ to +150℃; (6)Storage Temperature: -65℃ to +150℃; (7)Junction Temperature: +150℃.
Features
OPA333AIDBVR features: (1)Low offset voltage: 10μV (max); (2)Zero drift: 0.05μV/℃ (max); (3)0.01Hz to 10Hz noise: 1.1μVPP; (4)Quiescent current: 17μA; (5)Single-supply operation; (6)Supply voltage: 1.8V to 5.5V; (7)Rail-to-rail input/output; (8)microSIZE packages: SC70 and SOT23.
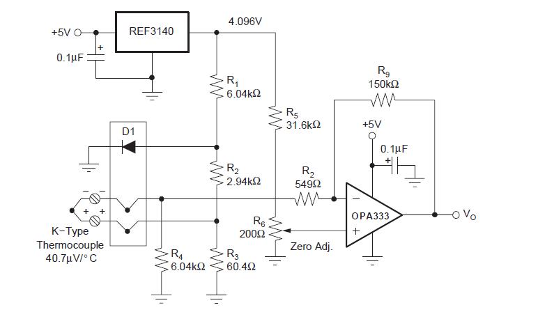
Diagrams

| Image | Part No | Mfg | Description | ![]() |
Pricing (USD) |
Quantity | ||||||||
|---|---|---|---|---|---|---|---|---|---|---|---|---|---|---|
![]() |
![]() OPA333AIDBVR |
![]() Texas Instruments |
![]() Operational Amplifiers - Op Amps 1.8V 17uA 2uV microPOWER CMOS |
![]() Data Sheet |
![]()
|
|
||||||||
![]() |
![]() OPA333AIDBVRG4 |
![]() Texas Instruments |
![]() Operational Amplifiers - Op Amps 1.8V 17uA 2uV microPOWER CMOS |
![]() Data Sheet |
![]()
|
|
||||||||
(Hong Kong)









