Product Summary
The OP37AZ/883C is a low noise, precision, high speed operational amplifier. The OP37AZ/883C provides the same high performance as the OP27, but the design is optimized for circuits with gains greater than five. This design change increases slew rate to 17 V/μs and gain-bandwidth product to 63 MHz. The OP37AZ/883C provides the low offset and drift of the OP07 plus higher speed and lower noise. Offsets down to 25 μV and drift of 0.6 μV/℃ maximum make the device ideal for precision instrumentation applications. Exceptionally low noise (en= 3.5 nV/ @ 10 Hz), a low 1/f noise corner frequency of 2.7 Hz, and the high gain of 1.8 million, allow accurate high-gain amplification of low-level signals.
Parametrics
OP37AZ/883C absolute maximum ratings: (1)Supply Voltage: 22 V; (2)Internal Voltage: 22 V; (3)Output Short-Circuit Duration: Indefinite; (4)Differential Input Voltage: 0.7 V; (5)Differential Input Current: 25 mA; (6)Storage Temperature Range: -65℃ to +150℃; (7)Operating Temperature Range: -40℃ to +85℃; (8)Lead Temperature Range (Soldering, 60 sec): 300℃; (9)Junction Temperature: -45℃ to +150℃.
Features
OP37AZ/883C features: (1)Low Noise, 80 nV p-p (0.1 Hz to 10 Hz) 3 nV/√Hz @ 1 kHz; (2)Low Drift, 0.2 V/ C; (3)High Speed, 17 V/ s Slew Rate 63 MHz Gain Bandwidth; (4)Low Input Offset Voltage, 10 V; (5)Excellent CMRR, 126 dB (Common-Voltage @ 11 V); (6)High Open-Loop Gain, 1.8 Million; (7)Replaces 725, OP-07, SE5534 In Gains > 5; (8)Available in Die Form.
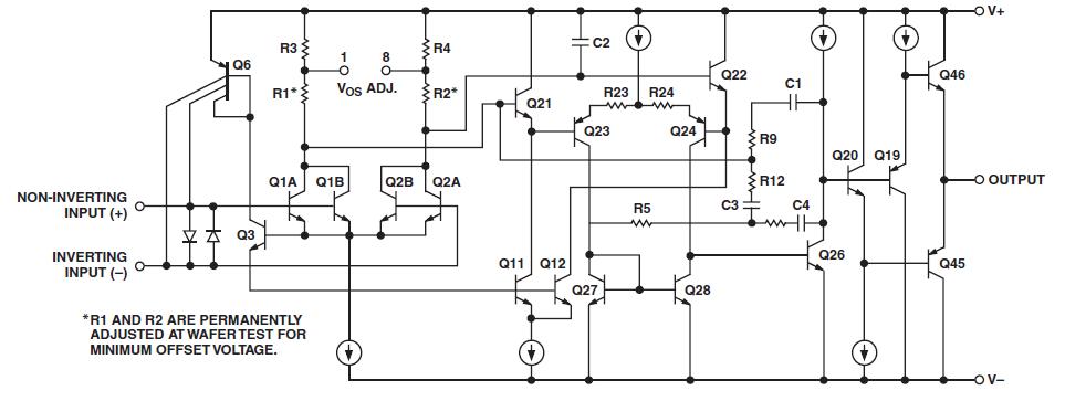
Diagrams

(Hong Kong)






