Product Summary
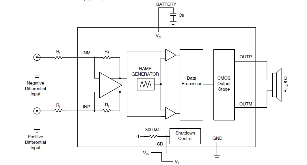
The NCP2820MUTBG is a cost−effective mono Class−D audio power amplifier. The NCP2820MUTBG processes analog inputs with a pulse width modulation technique that lowers output noise and THD when compared to a conventional sigma−delta modulator. The NCP2820MUTBG allows independent gain while summing signals from various audio sources. Applications are (1)Cellular Phone; (2)Portable Electronic Devices; (3)PDAs and Smart Phones; (4)Portable Computer.
Parametrics
NCP2820MUTBG absolute maximum ratings: (1)Vp Supply Voltage Active Mode Shutdown Mode: 7.0 V; (2)Vin Input Voltage: −0.3 to VCC +0.3 V; (3)Iout Max Output Current: 1.5 A; (4)TA Operating Ambient Temperature: −40 to +85 °C; (5)TJ Max Junction Temperature: 150 °C; (6)Tstg Storage Temperature Range: −65 to +150 °C; (7)ESD Protection Human Body Model (HBM), Machine Model (MM): > 2000 V; (8)− Latchup Current @ TA = 85°C: 100 mA.
Features
NCP2820MUTBG features: (1)SC−88 Package Allows Four Separate Unidirectional Configurations; (2)Low Leakage < 1 μA @ 5 Volt; (3)Breakdown Voltage: 6.4 − 7.2 Volt @ 5 mA; (4)Low Capacitance (40 pF typical); (5)ESD Protection Meeting 61000−4−2 Level 4 and 16 kV Human Body Model; (6)Pb−Free Package is Available.
Diagrams

| Image | Part No | Mfg | Description | ![]() |
Pricing (USD) |
Quantity | ||||||||||||
|---|---|---|---|---|---|---|---|---|---|---|---|---|---|---|---|---|---|---|
![]() |
![]() NCP2820MUTBG |
![]() ON Semiconductor |
![]() Audio Amplifiers CLASS D AUDIO AMP |
![]() Data Sheet |
![]()
|
|
||||||||||||
| Image | Part No | Mfg | Description | ![]() |
Pricing (USD) |
Quantity | ||||||||||||
![]() |
![]() NCP21WB333J03RA |
![]() Murata |
![]() Thermistors - NTC 33K OHM 5% |
![]() Data Sheet |
![]()
|
|
||||||||||||
![]() |
![]() NCP21WB333K03RA |
![]() Murata |
![]() Thermistors - NTC 33K OHM 10% |
![]() Data Sheet |
![]()
|
|
||||||||||||
![]() |
![]() NCP21WB473J03RA |
![]() Murata |
![]() Thermistors - NTC 47K OHM 5% |
![]() Data Sheet |
![]()
|
|
||||||||||||
![]() |
![]() NCP21WB473K03RA |
![]() Murata |
![]() Thermistors - NTC 47K OHM 10% |
![]() Data Sheet |
![]()
|
|
||||||||||||
![]() |
![]() NCP21WF104J03RA |
![]() Murata |
![]() Thermistors - NTC 100K OHM 5% |
![]() Data Sheet |
![]()
|
|
||||||||||||
![]() |
![]() NCP21WF104K03RA |
![]() Murata |
![]() Thermistors - NTC 100K OHM 10% |
![]() Data Sheet |
![]()
|
|
||||||||||||
(Hong Kong)









