Product Summary
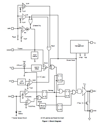
The NCL30000DR2G is a switch mode power supply controller intended for low to medium power single stage power factor (PF) corrected LED Drivers. The NCL30000DR2G is designed to operate in critical conduction mode (CrM) and is suitable for flyback as well as buck topologies. Constant on time CrM operation is particularly suited for isolated flyback LED applications as the control scheme is straightforward and very high efficiency can be achieved even at low power levels. Applications are (1)LED Driver Power Supplies; (2)LED Based Down Lights; (3)Commercial and Residential LED Fixtures; (4)TRIAC Dimmable LED Based PAR Lamps; (5)Power Factor Corrected Constant Voltage Supplies.
Parametrics
NCL30000DR2G absolute maximum ratings: (1)MFP Voltage VMFP: -0.3 to 10 V; (2)MFP Current IMFP: ±10 mA; (3)COMP Voltage VControl: -0.3 to 6.5 V; (4)COMP Current IControl: -2 to 10 mA; (5)Ct Voltage VCt: -0.3 to 6 V; (6)Ct Current ICt: ±10 mA; (7)CS Voltage VCS: -0.3 to 6 V; (8)CS Current ICS: ±10 mA; (9)ZCD Voltage VZCD: -0.3 to 10 V; (10)ZCD Current IZCD: ±10 mA; (11)DRV Voltage VDRV: -0.3 to VCC V; (12)DRV Sink Current IDRV(sink): 800 mA; (13)DRV Source Current IDRV(source): 500 mA; (14)Supply Voltage VCC: -0.3 to 20 V; (15)Supply Current ICC ±20 mA; (16)Power Dissipation (TA = 70°C, 2.0 Oz Cu, 55 mm2 Printed Circuit Copper Clad)PD: 450 mW; (17)Operating Junction Temperature Range TJ: -40 to 125 °C; (18)Maximum Junction Temperature TJ(MAX): 150 °C; (19)Storage Temperature Range TSTG: -65 to 150 °C; (20)Lead Temperature (Soldering, 10 s)TL: 300 °C.
Features
NCL30000DR2G features: (1)Very Low 24 A Typical Startup Current; (2)Constant On Time PWM Control; (3)Cycle−by−Cycle Current Protection; (4)Low Current Sense Threshold of 500 mV; (5)Low 2 mA Typical Operating Current; (6)Source 500 mA / Sink 800 mA Totem Pole Gate Driver; (7)Reference Design for TRIAC and Trailing Edge Line Dimmers; (8)Wide Operating Temperature Range; (9)No Input Voltage Sensing Requirement; (10)Enable Function and Overvoltage Protection; (11)These Devices are Pb−Free, Halogen Free/BFR Free and are RoHS Compliant.
Diagrams

| Image | Part No | Mfg | Description | ![]() |
Pricing (USD) |
Quantity | ||||||||||||
|---|---|---|---|---|---|---|---|---|---|---|---|---|---|---|---|---|---|---|
![]() |
![]() NCL30000DR2G |
![]() ON Semiconductor |
![]() LED Lighting Drivers PFC Dimmable LED Driver |
![]() Data Sheet |
![]()
|
|
||||||||||||
| Image | Part No | Mfg | Description | ![]() |
Pricing (USD) |
Quantity | ||||||||||||
![]() |
![]() NCL30000DR2G |
![]() ON Semiconductor |
![]() LED Lighting Drivers PFC Dimmable LED Driver |
![]() Data Sheet |
![]()
|
|
||||||||||||
![]() |
![]() NCL30000LED1GEVB |
![]() ON Semiconductor |
![]() LED Lighting Development Tools 15W 350 MA 100/115 TRIAC |
![]() Data Sheet |
![]()
|
|
||||||||||||
![]() |
![]() NCL30000LED2GEVB |
![]() ON Semiconductor |
![]() LED Lighting Development Tools 15W 350 MA 220/240 TRIAC |
![]() Data Sheet |
![]()
|
|
||||||||||||
![]() |
![]() NCL30000LED3GEVB |
![]() ON Semiconductor |
![]() LED Lighting Development Tools 17W 350 MA 90-305 TRIAC |
![]() Data Sheet |
![]()
|
|
||||||||||||
![]() |
![]() NCL30001DR2G |
![]() ON Semiconductor |
![]() LED Lighting Drivers ANA PFC CONTROLLER |
![]() Data Sheet |
![]()
|
|
||||||||||||
![]() |
![]() NCL30001LEDGEVB |
![]() ON Semiconductor |
![]() LED Lighting Development Tools Programmers Development |
![]() Data Sheet |
![]()
|
|
||||||||||||
(Hong Kong)









