Product Summary
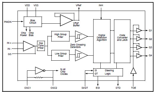
The MT8870DS is a ISO2-CMOS integrated DTMF receiver integrating both the bandsplit filter and digital decoder functions. The MT8870DS filter section uses switched capacitor techniques for high and low group filters; the MT8870DS decoder uses digital counting techniques to detect and decode all 16 DTMF tonepairs into a 4-bit code. External component count is minimized by on chip provision of a differential input amplifier, clock oscillator and latched three-state bus interface. Applications are (1)Receiver system for British Telecom (BT)or CEPT Spec (MT8870D-1); (2)Paging systems; (3)Repeater systems/mobile radio; (4)Credit card systems; (5)Remote control; (6)Personal computers; (7)Telephone answering machine.
Parametrics
MT8870DS absolute maximum ratings: (1) DC Power Supply Voltage VDD: 7 V; (2) Voltage on any pin VI: VSS-0.3 VDD+0.3 V; (3) Current at any pin (other than supply) II: 10 mA; (4) Storage temperature TSTG: -65 +150 °C; (5) Package power dissipation PD: 500 mW.
Features
MT8870DS features: (1) Complete DTMF Receiver; (2) Low power consumption; (3) Internal gain setting amplifier; (4) Adjustable guard time; (5) Central office quality; (6) Power-down mode; (7) Inhibit mode; (8) Backward compatible with MT8870C/MT8870C-1.
Diagrams

| Image | Part No | Mfg | Description | ![]() |
Pricing (USD) |
Quantity | ||||
|---|---|---|---|---|---|---|---|---|---|---|
![]() |
![]() MT8870DS |
![]() Other |
![]() |
![]() Data Sheet |
![]() Negotiable |
|
||||
| Image | Part No | Mfg | Description | ![]() |
Pricing (USD) |
Quantity | ||||
![]() |
![]() MT8804A |
![]() Other |
![]() |
![]() Data Sheet |
![]() Negotiable |
|
||||
![]() |
![]() MT8806 |
![]() Other |
![]() |
![]() Data Sheet |
![]() Negotiable |
|
||||
![]() |
![]() MT8808 |
![]() Other |
![]() |
![]() Data Sheet |
![]() Negotiable |
|
||||
![]() |
![]() MT8809 |
![]() Other |
![]() |
![]() Data Sheet |
![]() Negotiable |
|
||||
![]() |
![]() MT8812 |
![]() Other |
![]() |
![]() Data Sheet |
![]() Negotiable |
|
||||
![]() |
![]() MT8814 |
![]() Other |
![]() |
![]() Data Sheet |
![]() Negotiable |
|
||||
(Hong Kong)









