Product Summary
The MP2307DN is a monolithic synchronous buck regulator. The device integrates 100mΩ MOSFETS that provide 3A continuous load
current over a wide operating input voltage range of 4.75V to 23V. Current mode control provides fast transient response and cycle-bycycle current limit. The applications of the MP2307DN include Distributed Power Systems, Networking Systems, FPGA, DSP, ASIC Power Supplies, Green Electronics/ Appliances, Notebook Computers.
Features
MP2307DN features: (1)Up to 3A Output Current; (2)Wide 4.75V to 23V Operating Input Range; (3)Monolithic Synchronous Buck with 100mΩ High-Side and Low-Side FETs; (4)Fixed 340KHz Frequency; (5)All Ceramic Input and Output Capacitors; (6)Programmable Soft-Start; (7)Programmable Input Under Voltage Lockout.
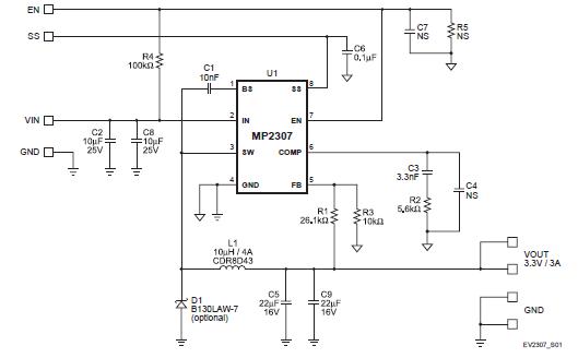
Diagrams

| Image | Part No | Mfg | Description | ![]() |
Pricing (USD) |
Quantity | ||||||||||||
|---|---|---|---|---|---|---|---|---|---|---|---|---|---|---|---|---|---|---|
![]() |
![]() MP2307DN |
![]() Other |
![]() |
![]() Data Sheet |
![]() Negotiable |
|
||||||||||||
![]() |
![]() MP2307DN-LF |
![]() Monolithic Power Systems (MPS) |
![]() Switching Converters, Regulators & Controllers 3A/23V Synch Step-Down Converter |
![]() Data Sheet |
![]()
|
|
||||||||||||
![]() |
![]() MP2307DN-LF-Z |
![]() Monolithic Power Systems (MPS) |
![]() Switching Converters, Regulators & Controllers 3A/23V Synch Step-Down Converter |
![]() Data Sheet |
![]()
|
|
||||||||||||
(Hong Kong)









