Product Summary
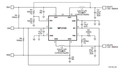
The MP2119DQ-LF-Z is a evaluation board for the MP2119. The MP2119DQ-LF-Z contains two independent 1.2MHz constant frequency, current mode, PWM step-down converters. Applications are (1)Cellular and Smart Phones; (2)Microprocessors and DSP Core Supplies; (3)PDAs; (4)MP3 Players; (5)Digital Still and Video Cameras; (6)Portable Instruments.
Parametrics
MP2119DQ-LF-Z absolute maximum ratings: (1)Input Voltage VIN1/IN: 2.5 to 6 V; (2)Output Voltage 1 VOUT: 1.8 V; (3)Output Voltage 2 VOUT: 1.2 V; (4)Load Max IOUT1/OUT: 800 mA.
Features
MP2119DQ-LF-Z features: (1)Up to 95% Efficiency; (2)800mA Load Current on Each Channel; (3)2.5V to 6V Input Voltage Range; (4)Output Voltage as Low as 0.6V.
Diagrams

| Image | Part No | Mfg | Description | ![]() |
Pricing (USD) |
Quantity | ||||||||||||
|---|---|---|---|---|---|---|---|---|---|---|---|---|---|---|---|---|---|---|
![]() |
![]() MP2119DQ-LF-Z |
![]() Monolithic Power Systems (MPS) |
![]() Switching Converters, Regulators & Controllers 2A, 6V, 1.5MHz Synch Step-Down |
![]() Data Sheet |
![]()
|
|
||||||||||||
| Image | Part No | Mfg | Description | ![]() |
Pricing (USD) |
Quantity | ||||||||||||
![]() |
![]() MP210 |
![]() Apex Tool Group (Formerly Cooper Tools) |
![]() Soldering Tools BARREL NUT ASSEMBLY |
![]() Data Sheet |
![]() Negotiable |
|
||||||||||||
![]() |
![]() MP2101 |
![]() Other |
![]() |
![]() Data Sheet |
![]() Negotiable |
|
||||||||||||
![]() |
![]() MP2101DQ-LF-P |
![]() Monolithic Power Systems (MPS) |
![]() Switching Converters, Regulators & Controllers 0.8A Sync Buck & .2A LDO w/POK |
![]() Data Sheet |
![]()
|
|
||||||||||||
![]() |
![]() MP2101DQ-LF-Z |
![]() Monolithic Power Systems (MPS) |
![]() Switching Converters, Regulators & Controllers 0.8A Sync Buck & .2A LDO w/POK |
![]() Data Sheet |
![]()
|
|
||||||||||||
![]() |
![]() MP2102 |
![]() Other |
![]() |
![]() Data Sheet |
![]() Negotiable |
|
||||||||||||
![]() |
![]() MP2102DK-LF-P |
![]() Monolithic Power Systems (MPS) |
![]() Switching Converters, Regulators & Controllers Dual 800mA, 6V 1.5MHz Synch Buck |
![]() Data Sheet |
![]()
|
|
||||||||||||
(Hong Kong)









