Product Summary
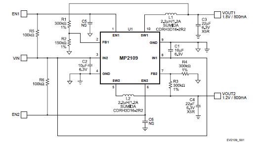
The MP2109DQ is a Synchronous Step-Down Converter. The MP2109DQ contains two independent 1.2MHz constant frequency, current mode, PWM step-down converters. Each converter integrates a main switch and a synchronous rectifier for high efficiency without an external Schottky diode. The applications of the MP2109DQ include Cellular and Smart Phones, Microprocessors and DSP Core Supplies, PDAs, MP3 Players, Digital Still and Video Cameras, Portable Instruments.
Features
MP2109DQ features: (1)Up to 95% Efficiency; (2)800mA Load Current on Each Channel; (3)2.5V to 6V Input Voltage Range; (4)Output Voltage as Low as 0.6V.
Diagrams

| Image | Part No | Mfg | Description | ![]() |
Pricing (USD) |
Quantity | ||||||||||||
|---|---|---|---|---|---|---|---|---|---|---|---|---|---|---|---|---|---|---|
![]() |
![]() MP2109DQ-LF-P |
![]() Monolithic Power Systems (MPS) |
![]() Switching Converters, Regulators & Controllers Dual Output 0.8A/6V Synch Step-Down |
![]() Data Sheet |
![]()
|
|
||||||||||||
![]() |
![]() MP2109DQ-LF-Z |
![]() Monolithic Power Systems (MPS) |
![]() Switching Converters, Regulators & Controllers Dual Output 0.8A/6V Synch Step-Down |
![]() Data Sheet |
![]()
|
|
||||||||||||
(Hong Kong)









