Product Summary
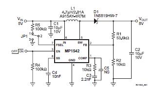
The MP1542DK is a current mode step-up converter with a 2A, 0.18Ω internal switch to provide a highly efficient regulator with quick response. The MP1542DK can be operated at 700KHz or 1.3MHz allowing for easy filtering and low noise. An external compensation pin gives the user flexibility in setting loop dynamics, which allows the use of small, low-ESR ceramic output capacitors. The applications of the MP1542DK include LCD Displays, Portable Applications, Handheld Computers and PDAs, Digital Still and Video Cameras.
Parametrics
MP1542DK absolute maximum ratings: (1)Input Voltage, VIN: 2.5 to 6 V; (2)Output Voltage, VOUT: 8 V; (3)Output Current, IOUT: 400 mA.
Features
MP1542DK features: (1)2A, 0.18Ω 25V Power MOSFET; (2)Uses Tiny Capacitors and Inductors; (3)Pin Selectable 700KHz or 1.3MHz Fixed Switching Frequency; (4)Programmable Soft-Start; (5)Operates with Input Voltage as Low as 2.5V and Output Voltage as High as 22V; (6)12V at 500mA from 5V Input; (7)UVLO, Thermal Shutdown; (8)Internal Current Limit; (9)Available in an 8-Pin MSOP Package.
Diagrams

| Image | Part No | Mfg | Description | ![]() |
Pricing (USD) |
Quantity | ||||||||||||
|---|---|---|---|---|---|---|---|---|---|---|---|---|---|---|---|---|---|---|
![]() |
![]() MP1542DK-LF-P |
![]() Monolithic Power Systems (MPS) |
![]() Switching Converters, Regulators & Controllers .7/1.3MHz 22Vout Step-up Converter |
![]() Data Sheet |
![]()
|
|
||||||||||||
![]() |
![]() MP1542DK-LF-Z |
![]() Monolithic Power Systems (MPS) |
![]() Switching Converters, Regulators & Controllers .7/1.3MHz 22Vout Step-up Converter |
![]() Data Sheet |
![]()
|
|
||||||||||||
(Hong Kong)









