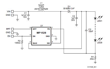
Product Summary
The MP1528DQ is a Preciscion WLED Driver Evaluation Board designed for driving up to nine series WLEDs from a single cell Lithium Ion battery. The board is set up to obtain 20mA LED current. The current can be adjusted by varying the resistor R1. The MP1528DQ uses current limited, variable frequency architecture to regulate the LED current while maintaining high efficiency. The applications of the MP1528DQ include Handheld Computers, PDAs, PDA Phones, Digital and Video Cameras, Small LCD Displays.
Features
MP1528DQ features: (1)2.7V to 5.5V Input Voltage Range; (2)Drives up to 9 Series White LEDs; (3)Analog and Digital PWM Brightness Control Through BRT; (4)Surface-Mount Components; (5)Fully Assembled and Tested.
Diagrams

| Image | Part No | Mfg | Description | ![]() |
Pricing (USD) |
Quantity | ||||||||||||
|---|---|---|---|---|---|---|---|---|---|---|---|---|---|---|---|---|---|---|
![]() |
![]() MP1528DQ-LF-P |
![]() Monolithic Power Systems (MPS) |
![]() LED Lighting Drivers 6 LED, 2.5 - 36Vin Switch Driver |
![]() Data Sheet |
![]()
|
|
||||||||||||
![]() |
![]() MP1528DQ-LF-Z |
![]() Monolithic Power Systems (MPS) |
![]() LED Lighting Drivers 6 LED, 2.5 - 36Vin Switch Driver |
![]() Data Sheet |
![]()
|
|
||||||||||||
(Hong Kong)










