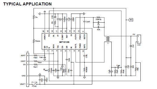
Product Summary
The MP1010BEF is a Cold Cathode Fluorescent Lamp Driver that offers a true complete solution for driving a Cold Cathode Fluorescent Lamps (CCFL). This Power IC converts unregulated DC voltage to a nearly pure sine wave required to ignite and operate the CCFL. Based on proprietary power topology and control techniques it greatly increases the power conversion efficiency. The applications of the MP1010BEF include LCD Backlight Inverter for Notebook Computers, Web Pads, GPS, Desktop Displays, Portable DVD, Car Video Display Systems.
Features
MP1010BEF features: (1)Integrated Power Switches; (2)6.0V to 23V Variable Supply Voltage with Regulated Lamp Current; (3)Rated 12W Power Output at 12V Input; (4)Open Lamp Regulation; (5)Current and Voltage Feedback Control; (6)Logic Level Burst Mode Control; (7)Supports Open/Short Lamp Protection; (8)Soft-Start; (9)Short Circuit Protected Output; (10)High Energy Start Pulse; (11)Analog and Burst Mode Dimming.
Diagrams

(Hong Kong)






