Product Summary
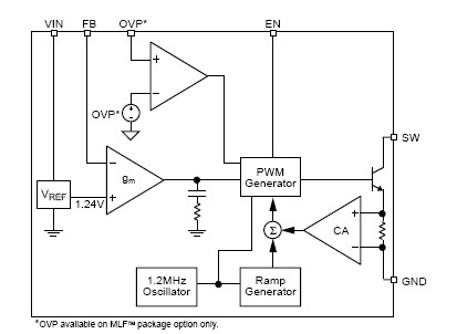
The MIC2288YD5 is a PWM Boost Converter. The MIC2288YD5 is a 1.2MHz PWM, DC/DC boost switching regulator available in low-profile Thin SOT-23 and 2mm × 2mm MLF™ package options. High power density is achieved with the MIC2288YD5 internal 34V/1A switch, allowing it to power large loads in a tiny footprint. The MIC2288YD5 implements a constant frequency, 1.2MHz PWM, current mode control scheme with internal compensation that offers excellent transient response and output regulation performance. The high frequency operation saves board space by allowing small, low-profile, external components. The fixed frequency PWM topology also reduces spurious switching noise and ripple to the input power source. The applications of the MIC2288YD5 include Organic EL power supply, TFT-LCD bias supply, 12V supply for DSL applications, Multi-output DC/DC converters, Positive and negative output regulators and SEPIC converters.
Parametrics
MIC2288YD5 absolute maximum ratings: (1)Supply Voltage: 12V; (2)Switch Voltage: –0.3V to 34V; (3)Enable Pin Voltage: –0.3 to VIN; (4)FB Voltage: 6V; (5)Switch Current: 2A; (6)Storage Temperature: –65℃ to +150℃; (7)ESD Rating: 2kV.
Features
MIC2288YD5 features: (1)2.5V to 10V input voltage range; (2)Output voltage adjustable to 34V; (3)Over 1A switch current; (4)1.2MHz PWM operation; (5)Stable with ceramic capacitors; (6)High-efficiency; (7)<1% line and load regulation; (8)Low input and output ripple; (9)<1μA shutdown current; (10)UVLO; (11)Output overvoltage protection (MIC2288BML); (12)Over temperature shutdown; (13)Thin SOT-23-5 package option.
Diagrams

| Image | Part No | Mfg | Description | ![]() |
Pricing (USD) |
Quantity | ||||||||||||||
|---|---|---|---|---|---|---|---|---|---|---|---|---|---|---|---|---|---|---|---|---|
![]() |
![]() MIC2288YD5 TR |
![]() |
![]() IC REG BOOST ADJ 1A TSOT23-5 |
![]() Data Sheet |
![]()
|
|
||||||||||||||
| Image | Part No | Mfg | Description | ![]() |
Pricing (USD) |
Quantity | ||||||||||||||
![]() |
![]() MIC2003 |
![]() Other |
![]() |
![]() Data Sheet |
![]() Negotiable |
|
||||||||||||||
![]() |
![]() MIC2003/2013 |
![]() Other |
![]() |
![]() Data Sheet |
![]() Negotiable |
|
||||||||||||||
![]() |
![]() MIC2003-0.5YM5 |
![]() |
![]() IC DISTRIBUTION SW 0.5A SOT23-5 |
![]() Data Sheet |
![]() Negotiable |
|
||||||||||||||
![]() |
![]() MIC2003-0.5YM5 TR |
![]() |
![]() IC DISTRIBUTION SW 0.5A SOT23-5 |
![]() Data Sheet |
![]()
|
|
||||||||||||||
![]() |
![]() MIC2003-0.5YM5TX |
![]() |
![]() IC DISTRIBUTION SW 0.5A SOT23-5 |
![]() Data Sheet |
![]() Negotiable |
|
||||||||||||||
![]() |
![]() MIC2003-0.5YML TR |
![]() |
![]() IC DISTRIBUTION SW 0.5A 6-MLF |
![]() Data Sheet |
![]()
|
|
||||||||||||||
(Hong Kong)












