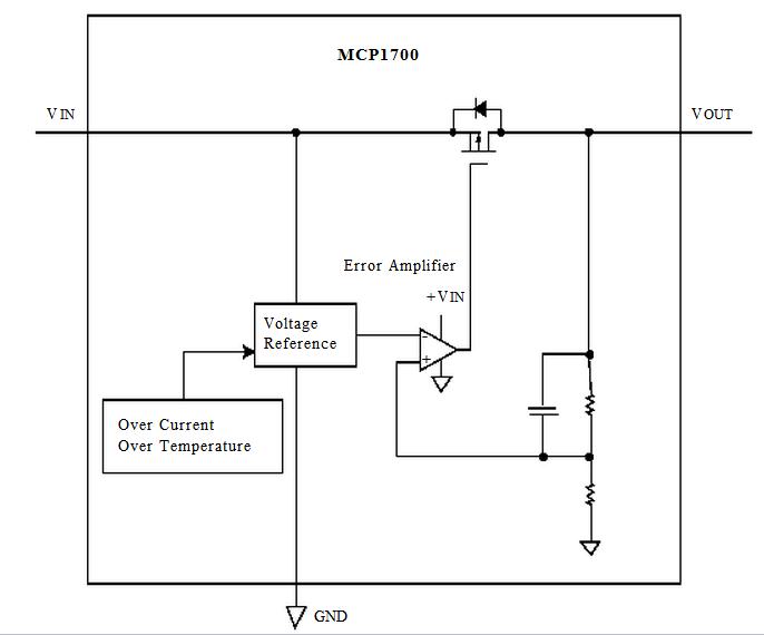
Product Summary
The MCP1700T-3302E/TT is a CMOS low dropout (LDO) voltage regulator that can deliver up to 250 mA of current while consuming only 1.6 μA of quiescent current (typical). The input operating range is specified from 2.3V to 6.0V, making it an ideal choice for two and three primary cell battery-powered applications, as well as single cell Li-Ion-powered applications. The MCP1700T-3302E/TT is capable of delivering 250 mA with only 178 mV of input to output voltage differential (VOUT = 2.8V). The output voltage tolerance of the MCP1700T-3302E/TT is typically ±0.4% at +25°C and ±3% maximum over the operating junction temperature range of -40°C to +125°C.
Parametrics
MCP1700T-3302E/TT absolute maximum ratings: (1)VDD: 6.5V; (2)Peak output current: internally limited; (3)storage temperature: -65 to 150℃; (4)maximum junction temperature: 150℃; (5)operating junction temperature: -40 to 125℃.
Features
MCP1700T-3302E/TT features: (1)1.6 μA Typical Quiescent Current; (2)Input Operating Voltage Range: 2.3V to 6.0V; (3)Output Voltage Range: 1.2V to 5.0V; (4)250 mA Output Current for output voltages ≥ 2.5V; (5)200 mA Output Current for output voltages < 2.5V; (6)Low Dropout (LDO) voltage; (7)178 mV typical @ 250 mA for VOUT = 2.8V; (8)0.4% Typical Output Voltage Tolerance; (9)Standard Output Voltage Options.
Diagrams

| Image | Part No | Mfg | Description | ![]() |
Pricing (USD) |
Quantity | ||||||||||||
|---|---|---|---|---|---|---|---|---|---|---|---|---|---|---|---|---|---|---|
![]() |
![]() MCP1700T-3302E/TT |
![]() Microchip Technology |
![]() Low Dropout (LDO) Regulators 250mA Adj LDO 2% |
![]() Data Sheet |
![]()
|
|
||||||||||||
| Image | Part No | Mfg | Description | ![]() |
Pricing (USD) |
Quantity | ||||||||||||
![]() |
![]() MCP100 |
![]() Other |
![]() |
![]() Data Sheet |
![]() Negotiable |
|
||||||||||||
![]() |
![]() MCP100-270DI/TO |
![]() Microchip Technology |
![]() Supervisory Circuits Push-Pull Low |
![]() Data Sheet |
![]()
|
|
||||||||||||
![]() |
![]() MCP100-270HI/TO |
![]() Microchip Technology |
![]() Supervisory Circuits Push-Pull Low |
![]() Data Sheet |
![]()
|
|
||||||||||||
![]() |
![]() MCP100-300DI/TO |
![]() Microchip Technology |
![]() Supervisory Circuits Push-Pull Low |
![]() Data Sheet |
![]()
|
|
||||||||||||
![]() |
![]() MCP100-300HI/TO |
![]() Microchip Technology |
![]() Supervisory Circuits Push-Pull Low |
![]() Data Sheet |
![]()
|
|
||||||||||||
![]() |
![]() MCP100-315DI/TO |
![]() Microchip Technology |
![]() Supervisory Circuits Push-Pull Low |
![]() Data Sheet |
![]()
|
|
||||||||||||
(Hong Kong)










