Product Summary
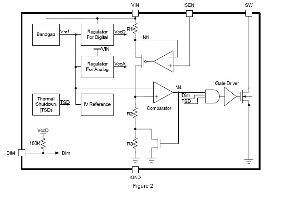
The MBI6652GST is a high efficiency, constant current and step-down DC/DC converter. The MBI6652GST is designed to deliver constant current to light up high power LED with only 4 external components. With hysteretic PFM control scheme, the MBI6652GST improves the efficiency of light loading. The applications of the MBI6652GST include Signage and Decorative LED lighting, Automotive LED lighting, High power LED lighting, Constant current source.
Parametrics
MBI6652GST absolute maximum ratings: (1)Supply voltage: 0 to 33V; (2)Output current: 1A; (3)Sustaining voltage at DIM pin: 32V; (4)GND terminal current: 1A; (5)Power dissipation: 0.51W.
Features
MBI6652GST features: (1)Maximum constant output current: 750mA; (2)96% efficiency@input voltage 12V, 350mA, 3-LED; (3)6 to 30V input voltage range; (4)Hysteretic PFM improves efficiency at light loading; (5)Settable constant output current; (6)Integrated power switch with 0.45ohm low Rds(on); (7)Full protections; (8)Only 4 external components required.
Diagrams

(Hong Kong)






