Product Summary
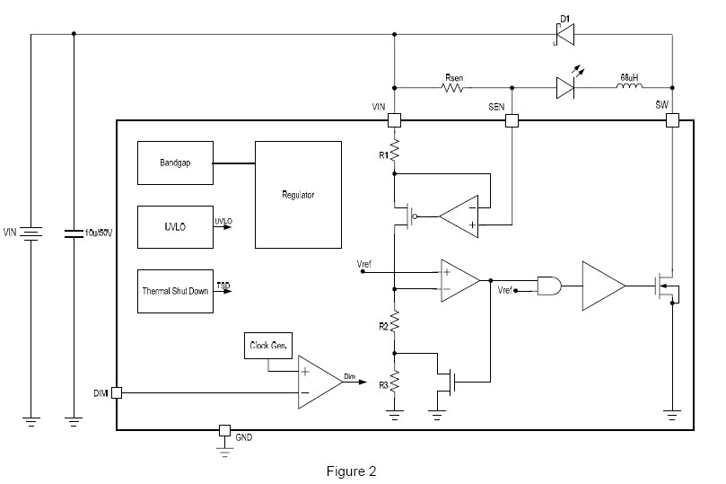
The MBI6651GSM is a high efficiency, constant current and step-down DC/DC converter. The MBI6651GST is designed to deliver constant current to light up high power LED with only 4 external components. With hysteretic PFM control scheme, the MBI6651GSM improves the efficiency of light loading. The applications of the MBI6651GSM include Signage and Decorative LED lighting, Automotive LED lighting, High power LED lighting, Constant current source.
Parametrics
MBI6651GSM absolute maximum ratings: (1)Supply voltage: 0 to 40V; (2)Output current: 1.2A; (3)Sustaining voltage at SW pin: -0.5 to 45V; (4)GND terminal current: 1.2A; (5)Power dissipation: 3.8W.
Features
MBI6651GSM features: (1)Backward compatible with MBI6650 in package; (2)1A constant output current; (3)96% efficiency @ input voltage 12V, 350mA, 3-LED; (4)9 to 36V input voltage range; (5)Hysteretic PFM improves efficiency at light loading; (6)Settable output current; (7)Integrated power switch with 0.45ohm low Rds(on); (8)Only 4 external components required.
Diagrams

(Hong Kong)






