Product Summary
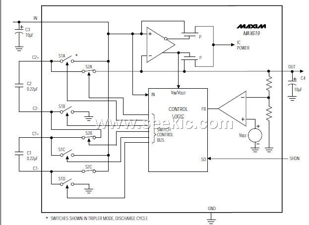
The MAX619 step-up charge-pump DC-DC converter
delivers a regulated 5V ±4% output at 50mA over temperature.
The input voltage range is 2V to 3.6V (two
battery cells).
Features
? Regulated 5V ±4% Charge Pump
? Output Current Guaranteed over Temperature
20mA (VIN 3 2V)
50mA (VIN 3 3V)
? 2V to 3.6V Input Range
? No Inductors; Very Low EMI Noise
? Ultra-Small Application Circuit (0.1in2)
? Uses Small, Inexpensive Capacitors
? 500kHz Internal Oscillator
? Logic-Controlled 1mA Max Shutdown
Supply Current
? Shutdown Disconnects Load from Input
? 8-Pin DIP and SO Packages
Diagrams

| Image | Part No | Mfg | Description | ![]() |
Pricing (USD) |
Quantity | ||||||||||||
|---|---|---|---|---|---|---|---|---|---|---|---|---|---|---|---|---|---|---|
![]() |
![]() MAX619CSA+ |
![]() Maxim Integrated Products |
![]() Charge Pumps Regulated 5V Charge Pump DC/DC Converter |
![]() Data Sheet |
![]()
|
|
||||||||||||
![]() |
![]() MAX619CSA+T |
![]() Maxim Integrated Products |
![]() Charge Pumps Regulated 5V Charge Pump DC/DC Converter |
![]() Data Sheet |
![]()
|
|
||||||||||||
(Hong Kong)









